第一章 總則
第一條 為規範、提高將二礦餐廳的接待管理和標準,保證各類接待有序開展,保質保量的完成接待任務,特製定此方案。
第二章 接待流程
第三條 接待的個人或者部門根據需要填寫接待單,可以根據菜譜單點,也可以按照套餐標準填寫。
第四條 接待單填好後找相關領導簽字確認,然後交至綜合科綜合管理員處,由綜合管理員根據接待單需求安排。
第五條 廚師接到接待通知後應立即開展相關接待準備工作。
第六條 第三章 接待套餐標準
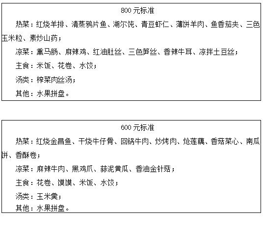
第七條 接待餐套餐係列包括600元標準(6-8人)、800元標準(8-10人)、1000元標準(10-12人)、1200元標準(12-14人),1500元標準(14-16人),員工聚餐可按照菜譜單點。
第四章 接待餐滿意度評分
第八條 接待完畢後當班廚師需找其中一個用餐人員進行評分,用餐人員可以從服務質量、飯菜的色、香、味、包廂服務等方麵進行打分;接待廚師有義務盯辦評分,應做到張張有票據、張張有評分。
第五章 相關獎勵、考核項
第九條 獎勵項:原則上按照年初目標責任書,分值>90分的,提取接待金額的30%為接待人員獎勵;80分<分值<90分,提取接待金額的20%為接待人員獎勵;70分<分值<80分的提取接待金額的10%為接待人員獎勵;分值<70分的不予獎勵。
第十條 考核項:部門負責人有權對獎勵進行考核和再分配:
第十一條 (一)對工作不落實、效率慢,平時工作責任心差的一次考核500元;
第十二條 (二)對不服從管理、執行力差的一次考核500元; 第十三條 (三)每周出一道創新菜,出一道獎勵5分,如果未出,考核100元;
第十四條 (四)廚師對食堂衛生、餐具、廚具、包廂衛生、桌椅等負直接責任,檢查不合格一次考核100元;
第十五條 (五)廚師長必須帶領全體廚師以積極的心態對待每一項工作,如出現不團結、不和睦等負麵的影響,一次考核500元;
第十六條 (六)當麵頂撞上司的一次考核500元;
第十七條 (七)除以上考核項外,其他違反上級安排工作的一次考核200元。
第六章 其他相關要求
第十八條 每月5號前廚師長將上月接待單收集至綜合管理員處,由綜合管理員核算,並出具申請,經綜合科、財務科、礦長審批,扣除考核後並入當月工資中發放。
第十九條 接待單未按要求評分或者遲交晚交的不予核算,且下月不予補算。
第二十條 接待單據必須保證幹淨、完整、字跡清晰可見,字跡模糊、金額不清、領導未簽字的不予核算。
第二十一條 套餐標準和菜品價格根據市場價格來調整,並非一成不變。
第七章 附則
第二十二條 本製度自下發日起執行,由綜合科負責解釋。
第二十三條 附件一:接待套餐;附件二:菜譜;附件三:評分表;附件四:公務接待單;附件五:員工聚餐申請單。
附件一、接待套餐標準:







