5--105綜放工作麵作業規程








注:5-1051巷支護及管線、設備斷麵布置示意圖見附圖3
5-1052巷支護及管線、設備斷麵布置示意圖見附圖4
第二章:采煤方法及回采工藝
第一節:采煤方法
一、名稱:5-105綜放工作麵采用一次采全高綜采放頂煤走向長壁采煤法。
二、采高及層位控製:
根據煤層賦存情況、巷道掘進高度及采煤機與支架的配套關係,確定工作麵采高為2.8m。回采時,一方麵在保證采高的前提下留設一定厚度的底煤(200-400mm),防止割破沙質泥岩,另一方麵保證有足夠的頂煤厚度,使采放比合理,減少丟煤。放頂煤厚度3.3m,循環進度0.8m,單向割煤,一采一放,使用單輪順序放煤方式,采放比1:1.18,割煤步距0.8m,放煤步距0.8m。
三、工作麵正規循環生產能力
Q=L×S×H×R×C
式中:Q--割煤產量;
L--工作麵長度;
S—采煤機截深;
H--煤層厚度;
R--煤的密度;
C--工作麵煤炭回收率;
1、循環產量
1)工作麵機采產量
170×0.8×2.8×1.51×0.95=546t
2)放頂煤產量
170×0.8×3.3×1.51×0.91=616t
循環產量=機采產量+放頂煤產量=530+635=1162t。
3)日循環產量(日循環個數為4.5個)
(546+616)×4.5=1165×4=5232t
4)月產量(按25天計算)
5232×25=130803t≈130000t
第二節:回采工藝
一、工藝流程:
MG400/930采煤機下端頭斜切進刀—→推前部輸送機—→上行割煤—→移架—→放頂煤—→拉後部輸送機—→采煤機返向下行清浮煤—→推前部輸送機機頭斜切進刀段—→下端頭斜切進刀。
二、工藝說明:
(一)采煤機進刀方式
采用端部斜切進刀單向割煤方式,如圖所示。其工序如下:采煤機完成端部斜切進刀後,將前部輸送機推向煤壁,采煤機向另一端正常割煤(圖a);采煤機到達工作麵另一端割透煤壁後,立即反向跑空刀清理浮煤(圖b);在采煤機到達斜切進刀段以前,輸送機機頭已推向煤壁,此時采煤機即可順勢進行斜切進刀(圖c);采煤機斜切進刀完成後,反向向另一端割煤,開始下一個割煤循環(圖d)。
(d)采煤機反向割下一刀煤,輸送機全長推向煤壁
采煤機端部斜切進刀單向割煤
(二)移架
1、移架順序
由於工作麵前後部輸送機機頭、機尾均采用平行布置方式,因此割煤時過渡支架無法及時移架支護,即采煤機割煤後,過渡架必須在前部輸送機機頭推移後才能移架,因此造成工作麵的基本支架和過渡架不能順序前移,使得移架工序變得複雜,現將移架順序描述如下:
①采用自下而上順序移架(3#~111#架);
②前部輸送機機頭、機尾推向煤壁後,將機頭1#~2#架、機尾112#~114#架前移。
2、移架方式
手工進行、本架操作,每個支架完成降、移、升動作後,應將支架的升柱手把打在升的位置上保持一定的時間(3~5s),以保證支架的初撐力。
1)工作麵支架移架工藝
①正常情況下:
a、在操作前,人員應站在支架前後立柱間,同時注意觀察動作部位情況。移架順序應按照:收回護幫板→降後柱(100mm~200mm)→降前柱和前梁,操作推移手把通過推移千斤頂將支架向前推移0.8m步距,再升前柱,隨後升後柱,支架達到初撐力要求後,打出護幫板護幫。所有操作手把停止動作後,將操作手把打到“零”位。
b、移架時,滯後采煤機前滾筒兩架將支架的護幫板挑起,臨時支護頂板,滯後采煤機後滾筒兩架進行移架,盡可能要少降快拉,支架不得歪斜、咬架。移架後,支架成一直線,其前後偏差和支架中心矩要符合質量標準要求。
c、支架頂梁與頂板接觸後,操作手把繼續供液3~5s,使支架初撐力達標,操作結束後及時將操作手把歸“零”位。
②頂板破碎帶及煤壁片幫帶的移架工藝:
a、工作麵機組割煤後拉架實行追機作業,采煤機滾筒掃底刀通過,滯後采煤機前滾筒兩架移架,拉架工采用帶壓移架法,及時少降前梁帶負荷移架,及時支護,移至作業01manbetx 規定的最小控頂距。
b、頂板破碎帶采用超前帶壓擦頂移架的方式控製頂板,移架後將前梁插板伸出,打出護幫板護幫。
c、前梁插板與護幫板操作工藝:頂板破碎帶,在前梁插板伸出情況下拉架過程中,應邊拉架邊收回前梁插板,支架前移後,將前梁插板完全伸出,打出護幫板護幫。
d、特殊情況下由於溜子下滑,導致機尾過渡支架無法與前部輸送機連接,采用單體支柱戧配合使支架前移時,在操作過程中,將單體支柱戧在後溜底座與支架四連杆卡槽內,並使用8#鉛絲成雙股將單體支柱的柱頭、柱尾與支架連接,送液時,必須緩慢進行,確保在拉移支架過程中人員的安全。
備注:工作麵支架前梁插板隻能當做臨時支護使用,嚴禁在支架前梁插板未收回情況下拉移支架。
2)超前支架的組成及移架工藝
①副巷安設超前支架型號為:ZT2×3500/22/45,支架總長為60m,支護寬度為3.84m,中心距為2.2m,初撐力15Mpa。
該支架為左右兩架成一組使用,兩架之間由防倒千斤頂連接,每一架由前後兩節組成,前節的頂梁後部與後節的中間梁相連,前節的底座後部與後節的底座前部通過連接頭、移架千斤頂相連,前後節互為依托,達到移架的目的。
②該支架主要由頂梁、底座、前後連杆、掩護梁、中間梁組成。
③超前支架的移架工藝及注意事項:
a、超前支架操作為本架操作,在操作支架過程中,嚴禁無關人員站在所移支架內及兩側。
b、支架前移時,先將兩側護板收回,降架時將同組中一側支架前、後立柱微降(即:頂板距超前支架頂梁50mm之內)。
c、利用支架操作手把通過前移千斤頂將超前支架前移。
d、支架移動到位後,操作手把將支架升起,使其初撐力達到規定值。
e、然後移設其它支架。同組中超前支架拉移工藝相同,在移架過程中嚴禁將伸縮梁伸出。
f、移架時,移架速度要快、穩,並應隨時調架,使移後的支架與頂底板垂直。
g、移架時發現阻力過大,嚴禁硬拉,應迅速查明原因,並采取相應措施。
h、升柱時,同時操作本架前後立柱操作手把使前後立柱迅速升起支撐頂板,手把繼續供液3-5s,使支架完全接觸頂板,確保支架初撐力達標。
3)正巷端頭支架的移架工藝
正巷端頭采用一組ZFT25000/23/45端頭支架支護,頂梁長度12.5m,寬度3.5m。移架工藝及注意事項如下:
①先操作端頭支架的1#架,降1#架前、中、後立柱,使1#架離頂,通過與轉載機連接的推移千斤頂使1#支架前移一個步距(0.8m),行走過程中為了防止支架倒架及歪斜,在支架前、中、後頂梁上設有防倒千斤頂以便及時調整,支架前移一個步距後,同時升前、中、後立柱及時支護頂板。
②操縱2#端頭架手把,降2#架前、中、後立柱使2#架離頂,通過2#架推移千斤頂使2#架前移一個步距(0.8m),2#架在前移過程中,及時調整頂梁防倒千斤頂,使頂梁不歪斜,2#架到位後及時升前、中、後立柱及時支護頂板,完成端頭架前移,端頭架到位後打出端頭架側護板。
(三)放煤工藝
放煤工序滯後工作麵移架工序進行,滯後距離為4架。
1、放煤工藝01manbetx :
放煤工序為:采煤機割煤時,滯後移架工序4架的距離,開始放頂煤工序。以上行割煤為例:第一人先從機頭4#支架開始放煤,第二人滯後第一人30s進行5#架放煤,第一人在4#架放煤口放煤量明顯減小的情況下,關閉4#支架放煤口,進行6#支架的放煤工作;當5#架放煤口放煤量明顯減小並關閉後,放煤工進行7#支架放煤工作。如此往複,直至放到機尾剩餘3架為止。
單輪放煤:5-105綜放麵的頂煤厚3.3m,采用單輪放煤。
順序放煤:在工作麵全長上應從工作麵一端開始,順序打開支架放煤口進行放煤,並和移架的順序相一致,一次最多同時開兩個相鄰支架放煤口。
均勻放煤:在每個輪次放煤時,每個放煤口的放煤量,應近似相等,一般情況下,以放煤時間來控製,嚴禁降架放煤。
大塊破碎:放煤過程中如遇見大塊煤,應及時用支架放煤機構的破煤裝置將大塊破碎。對低位放頂煤支架而言,應用尾梁將大塊擠碎或用插板將大塊煤搗碎。
見矸關門:放煤口出現冒落的直接頂矸石時,應及時關閉放煤窗口。通常情況下,不一定見矸關門,這樣會丟失煤炭。根據煤質要求,在有洗煤廠的情況下,可允許放出一部分矸石,以便放出更多的煤。通常情況下,可在放煤口出現明顯矸石時,關閉放煤口。
采放比確定:
設計割煤高度2.8m,放煤高度3.3m,故該麵的采放比為:
采放比=2.8/3.3=1:1.18
2、 放煤口數量確定:
按後部輸送機能力確定放煤口數目。
單口放煤量:
qf=1.5×0.8×3.3×1.51×91%=5.44t
其中:1.5——單組支架寬度;
0.8——放煤步距;
3.3——頂煤厚度;
91%——頂煤回采率。
單口純放煤時間:單口純放煤周期設計為50s,連續放煤周期88s/架,為便於頂煤充分放出,提高回采率,取tf=100s。
每分鍾放煤量:Q=5.44×60/50=6.53t
同時放煤口數目的確定:
考慮2.0不均衡係數,同時應滿足後部輸送機2000t/h的能力要求。同時放煤口數目最大值為:
Nf=2000/(6.53×60×2.0)=2.55(個)
由於移架後漏煤,因此取Nf=2(個)
放煤循環時間:
Tf=100/60×103/2
=86min
3、采煤機割煤速度的確定:
根據采放平行作業的要求,割煤循環時間和放煤循環時間應相等,放煤工序循環時間為43min。
單向割煤時,采煤機割煤速度按Vg1=3.0~4.0m/min計,清煤速度按Vg2=5.0~6.0m/min計,由下式:
Tg1=200/Vg1=57.14 取Vg1=3.5m/min
Tg2=200/Vg2=36.37 取Vg2=5.5m/min
割煤周期Tg=Tg1+Tg2=57.14+36.37=93.51min
同時考慮推溜和輔助時間大約30min,整個循環周期應為123min,和放煤周期大致相符,因此,本工作麵采用一采一放單輪順序放煤方式是可行的。
①初次放頂煤
工作麵回采初期,頂煤比較完整,放煤困難,為提高初次放煤回收率及盡快達到放煤標準,采取以下措施:
A、放煤時,先收回支架放煤插板,並操作尾梁千斤頂,使尾梁擺到適當位置,以便能使頂煤直接流入後部輸送機。
放煤時,可多次反複擺動尾梁使大塊煤破碎,便於放盡;放煤時如遇大塊煤,應用尾梁、插板進行破碎。
見矸時,升起尾梁、伸出插板停止放煤,完成放煤工作。
B、反複升降支架,迫使頂煤與直接頂離層,使頂煤破碎,從而通過後尾梁流入後溜中。
C、在反複升降支架時,必須密切注意支架前梁上部頂板狀況,升起架後,必須保證支架前梁接頂嚴密,初撐力達到要求,防止出現冒頂02manbetx.com 。
②正常放煤:
放煤操作:操作尾梁千斤頂,使尾梁收到適當位置,保證放出的煤流入後溜中,若大碳塊堵住,則可多次反複伸收尾梁使大碳破碎,放煤結束後,升起尾梁、伸出插板。
③放煤要求及注意事項:
A、工作麵移架後,後部輸送機正常運轉時,方可進行放煤工作。
B、放煤範圍:除機頭、機尾及其相鄰的一組中間架外,其餘中間架全部放煤。
C、工作麵采用割放平行作業的工藝,放煤時,同時放煤的架數不得超過2架。
D、放煤時,必須密切注意放煤口湧出煤流及矸石的狀況,嚴防大塊矸石進入後溜。
E、放煤結束後,必須及時升起尾梁,將插板伸出進行擋矸,以免大塊矸石進入後溜,損壞後溜設備。
F、放煤工在伸出插板時,必須注意插板伸出狀況與後溜相對位置關係,嚴禁出現插板拌鏈的02manbetx.com 發生。
G、放煤工操作時必須站在支架踏板上操作。
H、嚴禁多段同時放煤,嚴禁留頂煤不放。
I、後溜司機必須觀察後溜煤量和電機負荷狀況,防止壓溜的02manbetx.com 發生。
J、工作麵語音報警係統發出後溜過載預警時,放煤工要立即停止放煤。
K、放煤工責任心要強,嚴格控製每組支架的放煤時間及放煤量,嚴禁過量放煤或局部矸石提前竄入而影響回收率及煤質。
L、放煤期間,派專人對放煤點以上5~10組支架及頂板狀況進行觀察,若支架鬆動下滑時要及時補液升緊。若頂煤垮落邊緣超過支架頂梁切頂線時,要立即停止放煤,關閉放煤口。每架支架放煤後及時重新補壓升緊,然後再對其它支架進行放煤。
M、放煤要在支架處於最小控頂距狀態下進行,煤質鬆軟段,必須先加強支護後,方可開始放頂煤。放煤前要檢查支架防塵裝置並及時灑水降塵。
N、放煤時,嚴禁在放煤支架附近進行其它作業。
O、放煤結束後,將支架尾梁升起,然後伸出插板,且保證有足夠的過煤高度。
(四)推移前後輸送機
1、推移前部輸送機
工作麵前部輸送機的推移,根據采煤機割煤方式的要求,分兩個階段進行:
①采煤機進刀後,向機尾割煤前,將前部輸送機推向煤壁;
②反向向工作麵另一端正常割煤以前,將前部輸送機機頭推向煤壁,溜子彎曲長度不少於15架。
2、清煤
前部運輸機移過後,開始清理工作麵前溜與支架底座之間以及工作麵架與架之間的浮煤,後部溜子與支架底座間的浮煤在生產過程中不清理。
3、拉後部輸送機
工作麵後部輸送機在支架前移後處於放煤位置。滯後放煤支架10個支架拉後部輸送機,拉移步距為0.8m。同時要求相鄰5組支架順序逐步動作,輸送機彎曲段不小於15架,嚴禁出現急彎。
(五)轉載機的移設
轉載機的移設在後部輸送機前移後,由轉載機自移機構自動前移。機身兩側安裝10個支撐千斤頂(千斤頂下安有滑輪裝置),在轉載機過渡段凹槽處安設有兩個伸縮千斤頂。在轉載機機身兩側安裝有跑道裝置。
當推轉載機時,端頭工必須站在轉載機上操縱手把,把支撐千斤頂全部伸出,保證轉載機機尾段及破碎機架空。然後將伸縮千斤頂緩慢打出,帶動轉載機前移。轉載機推到位後,緩慢收回支撐千斤頂,待轉載機落在底板上、跑道離開底板後,將伸縮千斤頂收回,將跑道前移。跑道移出後,打出支撐千斤頂,將跑道落地。從而完成推移轉載機的全部過程。
推移轉載機時,必須有專人對液壓係統及周邊情況進行監護。在推移轉載機過程中,轉載機司機必須看護好小跑車運行狀態,一旦發現問題,立即停止推移轉載機,待處理好後再繼續作業。
(六)設備列車的移設
1、組成部分:設備列車分為11節,從裏向外依次為:①工具車②電纜車③電纜車④列車移動操作室⑤組合開關⑥移變⑦油脂車⑧組合開關⑨移變⑩電纜車⑾電纜車。每節車箱均由車箱底座和跑道組成,底座和跑道之間安裝有支撐千斤頂和伸縮千斤頂。工具車與前溜機尾之間安裝有80m電纜吊梁,吊梁在吊梁滑靴上固定,第一節吊梁滑靴與工具車底座以及各個吊梁滑靴之間均通過硬連接固定。設備列車移動時,帶動所有吊梁滑靴一並前移。
2、安裝地點:副巷正中,工具車距工作麵煤壁80m。
3、移設工藝:
⑴移動設備列車時,列車司機必須在站列車移動操作室內操縱手把,分別將1#、4#、7#、11#車箱的底座和跑道之間的支撐千斤頂全部升起,保證1#、4#、7#、11#車箱的底座架空。
⑵然後緩慢打出1#、4#、7#、11#車箱的伸縮油缸,帶動所有設備列車(除1#、4#、7#、11#車箱的跑道)及電纜吊梁底座前移。每次移設的距離一般以長餘的二次纜線長度80m為宜。
⑶設備列車到位後,緩慢收回1#、4#、7#、11#車箱的支撐千斤頂,待車箱底座落到底板上、跑道離開底板後,收回伸縮千斤頂,將跑道前移。
⑷待跑道移出後,將支撐千斤頂打出,將跑道落地。從而完成移動設備列車的的全部過程。
(七)采空區處理
1、5-105綜放工作麵采用全部跨落法管理頂板,隨著工作麵推進,每循環老山頂板垮落一次。
2、提前在超前支架尾梁(切頂線)前拆卸一排墊片,待超前支架拉過後,使頂板自然跨落。
3、如在上、下隅角段頂板難以跨落時,必須製定專項措施,采取淺孔預裂爆破的方式強製放頂或使用無聲破碎劑使其破碎後跨落。
第三節:提高回采率措施
綜放工作麵的頂煤損失由初采損失、末采損失、端頭損失、工藝損失和底煤損失組成,提高頂煤回收率的措施均是圍繞減少這幾方麵的損失進行的。
初采損失為頂煤初次垮落以前頂煤無法回收以及直接頂垮落前頂煤隻能回收一部分所造成的損失,無法回收。
因此,提高回采率的措施是減少綜放工作麵的底煤損失、工藝損失和末采損失。
1、減少底煤損失
根據工作煤層賦條件,合理調整層位,盡可能不留底煤。
2、減少工藝損失的措施
放頂煤工藝損失發生在放頂煤過程中,合理的放頂煤程序,即按照冒落頂煤的移動規律進行放煤,就可以把工藝損失減少到最低限度。
當頂煤不能一次垮落時,采用多輪放煤可以給上位頂煤提供足夠的垮落空間和時間,從而可以保證頂煤充分垮落,不至於造成部分頂煤丟失在采空區。
順序放煤則要求放頂煤工作應從工作麵一端或中部按順序依次放煤,當單孔放煤量不能滿足放煤速度要求時,可以采用多孔同時放煤,如相鄰的2~3架同時打開放煤口進行放煤。
合理的放煤工藝是減少工藝損失的基礎,但要真正達到減小工藝損失的目的,還必須對放煤工進行專門培訓,加強放煤管理。
3、減少末采損失
末采期間,為保證采場空間圍岩穩定性及安全撤架,一般有兩種收尾方式。
一種是爬頂板回收方法,另一種是留頂煤收尾方法。爬頂板回收方法要求工作麵在離停采線約50m時由煤層底板向頂板爬高,不放煤,工作麵頂板為真頂板時再回收設備。
留頂煤收尾法,根據頂煤穩定性,距停采線70~100m開始不放頂煤,以頂煤為頂板進行設備回撤。
當前國內綜放工作麵為提高頂煤回收率,一般均采用後一種工作麵收尾方式。
第四節:提高煤質措施
加強放煤工的責任心,見矸後必須馬上關閉放煤口,以防止大量矸石湧入後部輸送機。
(一)水分控製
1、開機前,必須將工作麵積水排淨,否則嚴禁開機。
2、各轉載點噴霧、采煤機內外噴霧、架間噴霧做到停機停水,開機開噴霧,以減少外在水分。
3、前、後部輸送機、轉載機、破碎機等設備的冷卻水,采用4寸軟管集中彙集至副巷水倉,再轉載排出,嚴禁進入煤流。
4、檢修時間,必須將各設備冷卻水關閉(檢查冷卻水係統除外)。
(二)灰分控製
1、采煤機司機要掌握好采高,禁止割破底板岩石,當工作麵遇斷層時,嚴格按照過斷層專項措施控製好割岩量。
2、放煤工要嚴格執行崗位責任製,嚴格按01manbetx 01manbetx 操作,見矸關閉插板,避免矸石流入煤流。
3、支架檢修工要檢修好支架,杜絕支架尾梁自降,使矸石滑落入後部輸送機。
4、放煤工放完煤後,及時升起尾梁,關閉插板。
5、各轉載點應嚴格把關,出現大塊矸石或其它雜物必須停機處理。
(三)煤流雜物控製
1、切眼煤幫錨杆、金屬網,在回采前應全部回收後方可割煤。
2、兩端頭提前兩排剪網回收錨杆。
3、采煤機在兩端頭割通後,端頭作業人員必須在停機狀態下及時將割出來的錨杆、墊片等清理幹淨,放到指定地點派專人將回收材料出井,不得進入煤流。
4、每班交接班時必須檢查刮板緊固情況,螺絲鬆動時及時緊固,變型損壞的E型螺栓及刮板及時更換。
5、檢修班加強設備檢修,防止設備零部件鬆動掉入煤流。
6、兩巷廢舊鋼絲繩、網、棉紗、廢舊零件、包裝紙、班中餐食品袋、塑料袋等雜物垃圾必須清理幹淨,嚴禁進入煤流。
7、檢修時必須將輸送帶兩邊較長的邊毛割下放置於垃圾袋中,以防進入煤流。
8、工作麵的物料、設備配件、工具要分類碼放整齊,固定作業場所必須設置垃圾箱,並正常使用,定期處理。
第三章:頂板管理及支護
第一節:支架設計選型計算
5-105綜放工作麵采用ZF6400/18/35型低位放頂煤液壓支架和ZFG6400/18/35型過渡支架進行頂板支護,其選型計算如下:
1、支架支護強度驗算:
Pc=72.3hm+4.5Lp+78.9Bc-10.24N-62.1
=72.3×6.3+4.5×20+78.9×4.766-10.24×0.43-62.1
=855.0242KN/㎡
Pc——額定支護強度下限,KN/㎡;
Hm——煤層采高,m;
Lp——基本頂周期來壓步距,m;
Bc——控頂寬度(端麵距加頂梁長度);
N——直接頂充填係數(直接頂與煤層采高的比值);
2、工作麵支架設計支護強度=設計工作阻力÷控頂麵積
=6400KN÷[(4.4+0.366)×1.5]㎡
=6400KN÷7.149㎡
=895.23 KN/㎡
Pc<895.23 KN/㎡,因此支架能滿足該工作麵頂板管理的要求。
第二節:頂板管理方法
5-105綜放工作麵屬於中等易垮落性頂板,因此采用全部跨落法管理頂板,隨著工作麵推進,每循環老山頂板垮落一次。如在上、下隅角段遇頂板不能順利跨落時,要製定專項措施,采取淺孔預裂爆破的方式強製放頂。
第三節:工作麵機頭、機尾端頭支護、兩巷超前維護方式
一、上端頭支護方式
上端頭采用一組型號為ZT2×3500/22/45的超前支架,每架支護長度為6m,寬度為3.84m,初撐力15Mpa。當超前支架距上手幫0.7-1.0m時,順副巷方向采用0.6mπ梁配合單體支柱單梁單柱進行支設一排,單體柱間距0.8m;距離在1.0-1.5m時,采用3.2m對梁邁步方式進行支護,單體支柱頂蓋距π梁梁頭0.2m,π梁間距為0.8m,封口柱間距0.4m(封口柱與切頂線相齊),支護的所有單體柱與π梁全部使用硬鏈接、卡環及防倒鏈進行防倒,π梁用3根8#鐵絲捆綁在頂板上。且單體支柱必須穿柱鞋,支柱的初撐力不低於11.5MPa。
當工作麵加長時,根據現場實際情況及時增加π梁或增加支架進行維護,回采過程中,必須根據該麵的生產實踐,上、下端頭及出口的實際情況,及時地修改、補充加強工作麵上、下端頭及出口支護的相關措施,確保安全生產。
二、下端頭支護方式
下端頭采用一組型號為:ZFT25000/23/45端頭支架支護,頂梁長度12.5m,寬度3.5m。當端頭支架距下手幫大於0.7m時,采用π梁及單體柱配合支護,支護方式與上端頭相同。
三、正巷超前支護方式
采用單體支柱配合4.0mπ梁垂直巷道一梁三柱支設(破碎機電機、轉載機機頭兩側采用一梁兩柱)。單體支柱頂蓋距π梁梁頭0.2m,排距0.8m,初撐力11.5Mpa,支護長度33m,單體柱與π梁全部使用防倒裝置,單體支柱全部穿柱鞋。
四、副巷超前支護方式
采用一組型號為ZT2×3200/22/45超前支架支護,支護寬度為3.84m,中心距為2.2m,支護總長60m,初撐力15Mpa。
五、安全出口的管理
兩巷安全出口不得低於1.8m,人行道寬度不得小於0.7m,單體液壓支柱行程不得小於150mm。工作麵回出的錨杆、金屬網等一切雜物都要及時運出工作麵超前支護段,並在兩巷超前支護外靠幫分類堆放整齊,定期出井回收。
六、支、回柱工藝
1、支設單體柱時,至少4人配完成,1人觀察頂板變化,2人扶梁,用8#鐵絲將梁兩端臨時固定在頂部網上後,再扶單體柱,1人操作注液槍,將單體支柱緩慢升起,且升柱時要將單體支柱三用閥嘴調整到指向老山方向。梁接觸到頂板時,操作注液槍的人員繼續操作,另2人撤到3m以外的安全地點,使單體柱逐漸達到初撐力。
2、回撤單體支柱前,要詳細檢查周圍的支護情況,發現問題及時處理。並將端頭及超前範圍內的物料擺放整齊,保證回撤路線通暢。回撤時,應按照先裏後外的原則進行,作業人員必須站在安全地點作業,並且3m範圍內禁止其他人員停留,至少4人配合完成,1人觀察頂板變化,2人扶單體柱,1人放液,並安排有經驗的老工人現場指導。兩巷放頂後,在後溜後方要多出1m控頂距,以免後方噴渣埋住後溜;下端頭放頂必須在轉載機溜尾拉移後進行。
3、人員抬、扛、運單體柱時,必須口號一致,並同起、同肩、同放。在平巷內抬放3.2m以上的單體柱至少2人同時作業,在切巷內抬放時至少4人同時作業。
七、機頭三架、機尾三架上網及注意事項
1、初次上網時嚴格按照3#、2#、1#順序依次落前梁上網,上網時微落3#架前梁,將網伸入前梁,升緊3#架前梁並打開護幫板,開始在2#及1#架上網,網與網搭接處采用雙股16#綁絲每200mm聯網一道,順時針旋轉三圈。
2、以後每割一刀煤聯一橫網。
3、安全注意事項:
1)上網時必須閉鎖溜子、轉載機,切斷機組電源,摘掉機組離合器,並懸掛停送電標誌牌,並有專人看守。
2)初次上網時,先采用板梁及單體柱護幫,經敲幫問頂確認頂板無活煤、活矸、煤壁無異常情況後,在專人監護下方可作業。
3)上網時,嚴禁同時操作兩組架及兩組架以上支架。
4)機頭、機尾架上網前,必須先管理好三角區域煤壁、頂板後方可作業。
5)作業時必須由專人指揮,專人操作,整個作業過程由駐隊安全員現場指揮負責。
6)正常聯網時人員站在支架下作業。且必須保證網連接的牢固程度,防止網掉入溜子中。
7)機組割至機頭(尾)時,掌握好前滾筒高度,防止滾筒割網。
8)拉架時,一定要隨時觀察支架與網之間情況,防止推網、掛網,必要時鋪設板梁。
八、防止支架、溜子上竄下滑技術措施
該工作麵煤層傾角為18°~25°,為了保證生產期間工作麵支架、輸送機不整體下滑,在生產過程中應根據煤層傾角的變化調斜工作麵(正巷超前副巷),調斜角度依工作麵傾角為主要依據,調斜角度一般為2°~8°。
1、在調麵過程中,應加強工作麵的工程質量,保證支架不歪、不咬、不擠,移架過程中及時調整支架。
2、嚴格按作業01manbetx 規定的循環進尺割煤,嚴禁多拉少拉,駐隊安全員嚴格把關。
3、調麵時嚴格按隊內設計的調麵幅度、進刀位置及作業工序施工。
4、保持輸送機的平、直,嚴禁出現局部超前或滯後現象。
九、支架的防倒技術措施
1、支架頂梁上預留有安裝防倒千斤頂耳座,將頂梁用防倒千斤頂連接成一體,調整頂梁位置,以達到控製要求(十架一組,也可按現場情況確定)。
2、支架底座前、後部均有調架千斤頂預留孔,利用調架千斤頂將降柱的支架前、後部調正位置,也可安後調千斤頂,調整後部輸送機的位置(十架一組也可按現場情況確定)。
3、支架頂梁錯差嚴格控製,不得超過20cm。
4、支架前部位置靠輸送機位置確定。
5、機頭支架的防倒措施:割煤時要保證第一架底板平整,拉架前用調底座千斤頂和防倒千斤頂調正後升緊,以第一架為導軌拉2#、3#過渡架。
6、中間架的防倒:采取雙人或多人分組拉架,每組拉架由下向上順序,以下方支架為導軌前移,支架間距超過規定時,先調底座間距,然後再調傾斜度,調整以後再拉支架,防止個別支架下傾造成中部倒架。
7、處理倒架時必須製定專項安全技術措施。
注:端頭及超前支護示意圖見附圖5
第四節:初次來壓及周期來壓期間的頂板管理
1、工作麵初采前,必須按規程要求支設好兩巷超前支護。
2、初采、初放期間,各有關部門要派專人到現場跟班盯崗,嚴把支護質量和工程質量關,發現問題及時處理。
3、來壓期間,采高嚴格控製在2.6~2.7m,嚴禁超高回采。
4、必須保證泵站及支架液壓係統無跑冒滴漏現象,泵站壓力不低於30MPa,工作麵支架初撐力不小於25Mpa,副巷超前支架的初撐力不小於15Mpa,單體支柱支護段支柱初撐力不小於11.5Mpa。
5、必須加強端頭及兩巷超前支護,保證安全出口暢通。
6、工作麵支架要隨采煤機割煤後及時拉出,並保證前梁接頂嚴密,若煤壁片幫嚴重或頂板較為破碎,應在前滾筒割煤後及時伸出伸縮梁護頂,追機打開護幫板護幫。必要時應在割煤前超前拉架。如超前拉架後端麵距仍超過規定,應在支架前梁上挑棚板支護且在梁下支設貼幫柱。
7、來壓期間,應積極組織生產,加快工作麵推進度,盡快擺脫壓力影響。
8、必須保證工作麵直線度,以防產生局部應力集中。
第五節:最大、最小控頂距及放煤步距、排距的規定
工作麵采用ZF6400/18/35型低位放頂煤液壓支架和ZFG6400/18/35型過渡支架進行頂板支護。工作麵共布置5架過渡支架(機頭2架、機尾3架)和109架中間架。支架頂梁長度4.4m,端麵距366mm,確定工作麵最小控頂距4.766m,最大控頂距為5.566m。根據采煤機滾筒截深為0.8m,確定移架步距、放頂步距、超前支護排距為0.8m。
在正常情況下,隨著采煤機向前割煤,頂板或頂煤暴露,這時待采煤機向前行進3~5m時,應立即移架,支護已暴露的頂板或頂煤。但當工作麵局部發生頂板不穩定,產生片幫、冒頂時,采煤機應停止割煤,將支架護幫板打開,臨時支護好頂板,必要時應采取其它臨時背板護幫措施,這樣不致使頂板02manbetx.com 繼續擴大,隻有在事故處理好的安全條件下,才能繼續割煤。工作麵兩巷超前支護選用單體液壓支柱配用π型梁支護,單體支柱具體規格根據巷道參數選定。為防止支柱鑽底,保證支柱初撐力,超前支護單體支柱要穿鐵鞋。此外,還需備用一定數量的柱帽、棚板、木梁、π型梁以備特殊支護用。
注:最大控頂距示意圖見附圖6
最小控頂距示意圖見附圖7
第六節:兩巷回收管理
1、兩巷幫錨杆、頂錨杆及錨索均由生產班負責回收,兩巷回采側的幫錨杆隨當班的推進度回收,也可超前1~2個循環回收。頂錨杆及非回采側的幫錨杆隨采空區處理一並回收,嚴禁超前回收,墊片、錨索、鋼板、鎖具回收率不低於80%。
2、副巷38kg/m軌道隨著工作麵的推進及時回收(正常情況下超前設備列車6m回收),回收率不低於90%。
3、正巷單軌吊梁隨著工作麵的推進及時回收(正常情況下超前正巷的超前支護6m回收)。回收後必須將卡軌器安設在最後一節單軌吊梁的末端。
4、巷道局部地段加強支護的鐵棚正常情況下要全部回收,若頂板較破碎時,可隻回收棚腿。回收工作超前工作麵的距離以保證超前支護長度為宜。回收時應先回收棚腿,然後回收棚梁。如遇頂板壓力較大且較為破碎時,先用木梁替換鐵棚維護頂板,梁間距等於鐵棚間距,梁下加單體支柱,一梁三柱。回收過程中必須三人協同作業。回收鐵棚棚腿時,應在棚腿上套好鏈環或繩套,再進行回收,不得用膠輪車等強拉硬拽。
第七節:支護監測
一、礦壓觀測的內容
5-105綜放工作麵礦壓觀測的內容主要有:支架初撐力、阻力觀測,兩巷超前支護範圍內超前支架、單體液壓支柱初撐力、阻力觀測以及支護質量動態監測。
二、礦壓分析的目的
1、分析支架阻力變化規律,評價放頂煤液壓支架的適應性,為以後放頂煤工作麵布置及支架參數確定提供依據。
2、分析工作麵頂板來壓規律。
3、分析工作麵超前支承壓力影響範圍及應力集中係數,確定超前支護距離及方式。
4、分析工作麵兩巷側向支承壓力的分布規律,為以後工作麵合理區段煤柱的留設的設計提供參考。
5、分析工作麵兩巷受采動影響時的表麵位移變化規律,評價巷道支護效果。
三、礦壓觀測方法
一)工作麵的礦壓觀測
工作麵每5架(5#、10#、15#、20#、25#、30#、35#、40#、45#、50#、55#、60#、65#、70#、75#、80#、85#、90#、95#、100#、105#、110#)安設一台CDW-60支架工作阻力記錄儀(共23台),實時電腦記錄工作麵推進過程中支架前、後柱的壓力變化情況。同時在支架每根立柱上安裝普通壓力表,達到工作麵支架一柱一表的硬件要求。
二)巷道的礦壓觀測
兩巷超前單體支柱的初撐力及阻力觀測采用測力計進行監測並記錄數據,工作麵前方210m範圍內的巷道內,每隔30m設置1個測站,240m位置設置1個測站,每條順槽共設置8個測站,共設置16個測站。每個測站包括2台鑽孔應力計,兩順槽共需要32台鑽孔應力計。
四、支護質量監測
回采礦壓監測組每班對工作麵及兩巷支護質量動態檢查,生產科負責對所彙報的數據進行分析處理,以報表形式報送礦分管領導、科室及隊組,隊組及時整改檢查中存在的問題。
監測的內容包括:支架的初撐力、煤壁的片幫情況、端麵距、采高及端麵冒高情況、兩巷單體支柱的初撐力、超前支護質量等。
五、礦壓觀測時間要求
1、整個生產期間都要對工作麵進行礦壓觀測。
2、整個生產期間都要對正副兩巷進行礦壓觀測。
3、整個生產期間都要對支護質量進行監測。
六、支護管理方法
1、泵站壓力確保不低於30 MPa,嚴禁隨意調整泵站壓力。
2、工作麵支架的安全閥、液壓鎖、液控單向閥、平麵截止閥及各種液壓管路(包括管路接頭及密封)必須完好,若損壞必須及時更換,液壓係統杜絕跑冒滴漏,確保完好。
3、每次升架後必須達到規定的充液時間,並進行二次補液,確保初撐力達到規定要求。
4、每班必須加強對支架初撐力的驗收管理,達不到要求的要嚴格考核落實。
5、每班隊組必須安排維護工對支護監測設備進行完好檢查,監測設備不完好或不能正常監測,必須進行處理並進行專項彙報,確保支護監測設備的正常使用。
6、礦、科管理人員必須不定期對支護監測設備進行完好檢查,加大對支護監測設備的管理力度。
第八節:過特殊地質構造帶期間的頂板管理
過斷層等特殊地質構造帶應製定專項安全技術措施,並遵循以下要求:
1、根據斷層資料調整層位、坡度,刮板輸送機溜槽垂直彎角≤±3°,斷層麵支架嚴禁放煤,以防冒頂。
2、嚴格控製采高,相鄰支架錯差小於側護板高度的1/3,以防擠架、咬架。
3、采煤機速度控製在2.0m/min以下,追機機組前滾筒帶壓擦頂割一架拉一架。移過的支架保證前梁接頂嚴密,保證初撐力,並及時升起護幫板。
4、采煤機司機站在距滾筒2.0m以外進行操作,無關人員不得在采煤機機身範圍內逗留和作業。
5、頂板破碎時,應采用超前帶壓擦頂移架的方式控製頂板,移架後將前梁插板伸出,打出護幫板護幫。在前梁插板伸出情況下拉架過程中,應邊拉架邊收回前梁插板,支架前移後,將前梁插板完全伸出,打出護幫板護幫。片幫大於0.8m時在支架頂梁上鋪設走向梁,防止端麵冒頂。
6、當煤壁片幫嚴重,頂梁有漏渣預兆時,必須進行停機處理,在支架頂梁上捆綁π梁,並製定專項安全技術措施。
7、過斷層期間,技術人員應及時掌握斷層落差及延伸方向,並製定出臥底、挑頂尺度,指導安全生產。
8、加強支架、采煤機、輸送機、轉載機、皮帶機、液壓係統的檢修,嚴禁帶病作業,保證設備的正常運轉。
9、當斷層落差小於1.5m時,無岩石暴露時,工作麵及時調整層位,落差大於1.5m,有岩石暴露時,必須采取放震動炮的方法通過,並嚴格執行放炮管理製度。
10、若需要注漿時,則必須製定專項安全技術措施。
第九節:備用材料的管理
1、入井的備用材料必須符合規格要求,否則嚴禁下井。
2、備用材料在巷道中必須擺放整齊。
3、所有備用材料必須掛牌管理,分類擺放,明確專人負責。
4、備用材料必須建立發放領用台賬,嚴禁隨意丟失浪費。
5、工作麵存放備用材料必須專材專用,在日常工作中嚴禁挪用備用材料。
6、駐隊安全員必須每班清點備用材料數量,因特殊情況經隊領導許可使用的備用材料必須及時補充。
第四章:通風係統及管理
第一節:通風係統
一、新鮮風流:
主斜井、副斜井、行人斜井→910大巷→行人暗斜井→5-1051行人聯巷→5-1051巷→工作麵
二、乏風風流:
工作麵→5-1052巷→中部水泵房繞道→中部水泵房回風通道→回風暗斜井→總回風巷→回風立井→地麵
注:通風係統圖見附圖8
第二節:風量、風速計算
一、工作麵風量、風速要求
根據《煤礦安全規程》第101條有關規定要求,5-105綜放工作麵風速控製在1-4m/s。
二、工作麵配風量計算
根據霍煤電通字[2006]第196號文件下達《霍州煤電集團礦井風量計算細則與配風標準》的通知中有關規定,每個獨立通風的綜采工作麵實際需要風量根據集團公司實際情況,按瓦斯(CO₂)湧出量、工作麵氣溫和風速分別計算後,取其中最大值。
工作麵概況:采麵長170m,采高2.8 m,工作麵溫度18℃—20℃。根據預測該麵平均絕對瓦斯湧出量0.8 m3/min,瓦斯湧出不均衡係數KCH取1.5。
1、按氣象條件計算
Q采=Q基本×K采高×K采麵長×K溫
=60×(5.166×2.8×0.7×1)×1.5×1.1×1
=1002 m3/min
Q采——采煤工作麵需要,m3/min;
Q基本——工作麵平均空頂距×工作麵實際采高×工作麵有效斷麵70%×適宜風速(取1 m/s);
K采高——回采工作麵采高調整係數;綜放麵取1.5。
K采麵長——回采工作麵長度調整係數;150-200m時取1.1。
K溫——回采工作麵溫度調整係數;<200C取1。
2、按瓦斯(CO₂)湧出量計算
Q采=100×q采×K CH4
=100×0.8×1.5
=120m3/min
式中:Q采——回采工作麵實際需要風量
q采——回采工作麵瓦斯平均絕對湧出量,根據預測0.8m3/min
KCH4——回采工作麵瓦斯湧出不均衡通風係數(1.2-1.6,取1.5)
3、按工作麵最多人數和炸藥量計算:(本工作麵不使用炸藥,因此可不按炸藥量計算)
Q采=4N=4×40=160m3/min
4—以人數為計算單位的供風標準,即按井下每人4m3/min的規定風量來計算。
N—工作麵同時工作人數
4、按工作麵氣溫計算
Q采 =60×V×S
=60×1×(5.566+4.766)÷2×2.8
=868m3/min
式中:V——回采工作麵風速(按照規定17-22°之間長壁綜放對應風速取1.0-1.3m/s,取1)
S——采煤工作麵平均斷麵積S=(5.566+4.766)÷2×2.8=14.46m2
5、按風速進行驗算:
(Q小)≤Q≤(Q大)
回采工作麵最小風量應滿足:
Q小 =60×H×L
=60×2.8×5.566
=935m3/min
按最高風速驗算:
回采工作麵最大風量應滿足
Q大=240×H×L
=240×2.8×5.566
=3741m3/min
式中:L——最大控頂距
因為Q小≤Q采≤Q大,工作麵配風量取1002m3/min
第三節:瓦斯檢測、監控儀表布置
5-105綜放工作麵裝備完善的安全監測係統。依據AQ1029-2007標準要求,監測係統設計如下:
1、西區五聯巷風門外安設兩台分站,一台主要配置工作麵瓦斯傳感器、上隅角CO傳感器,上隅角瓦斯傳感器和設備列車處的機組、前後工作溜子、破碎機、轉載機的開停傳感器,共5個;另一台主要配置回風巷瓦斯傳感器、回風巷溫度傳感器。
正巷5-1051行人聯巷口安設一台分站,主要配備5-1051巷皮帶開停、工作麵饋電傳感器、皮帶機頭下風側安設1個煙霧傳感器、1個CO傳感器。
開停傳感器、饋電傳感器安設在各開關的負荷側,距出線口2m處。
煙霧傳感器、CO傳感器安設在膠帶運輸機輥筒下風側10—15m處。
2、工作麵傳感器的安設標準
瓦斯傳感器T1:瓦斯報警濃度≥0.8%,斷電濃度≥0.8%,複電濃度<0.8%。安裝位置:回風巷距機尾≤10m處的巷幫, 距頂不大於300mm,距幫不小於200 mm。斷電範圍為工作麵及回風巷內全部非本質安全型電氣設備。
3、上隅角傳感器的安設標準
1)、瓦斯傳感器T0:瓦斯報警濃度≥0.8%,斷電濃度≥0.8%,複電濃度<0.8%。上隅角瓦斯傳感器安裝位置:切頂線處,靠巷幫的最後一根封口柱處,距頂不大於300mm,距幫不小於200 mm。斷電範圍為工作麵及回風巷內全部非本質安全型電氣設備。
2)、CO傳感器:。報警濃度≥24ppm,安裝位置:切頂線靠巷幫的最後一根封口柱處,距頂不大於300mm,距幫不小於200mm。斷電範圍為工作麵及回風巷內全部非本質安全型電氣設備。
4、回風巷傳感器的安設標準
1)、回風巷瓦斯傳感器T2:瓦斯報警濃度≥0.8%,斷電濃度≥0.8%,複電濃度<0.8%。安裝位置:距回風口10-15m,距頂不大於300mm,距幫不小於200mm。斷電範圍為工作麵及回風巷內全部非本質安全型電氣設備。
2)、溫度傳感器T:報警值≥26º,安裝位置:距回風口10-15m,距頂不大於300mm,距幫不小於200mm。
5、監控線路敷設嚴格執行電纜懸掛的標準,懸掛在最上麵的電纜鉤上,與其它電纜間距不得小於0.1m。監控電纜線使用專用掛鉤,分別吊掛。
注:監測監控儀器布置圖見附圖9
第四節: 防塵、防滅火設施布置及要求
一、隔爆設施:
根據《煤礦安全規程》有關規定,為做到安全生產,隔絕瓦斯煤塵爆炸傳播,在工作麵順槽要安裝隔爆設施。
1、工作麵進回風順槽每間隔200m安設一組隔爆水棚,每組隔爆水棚長度不小於40m。進風順槽每組隔爆水棚的水量不少於3600L,回風順槽的水量不少 於3200L。
2、最後一組隔爆水棚距工作麵的距離60-200m。
3、隔爆設施吊掛標準:
①隔爆水袋排距正巷為1.7m,副巷為2m,水袋距離巷道頂部及兩幫的間距不得小於100mm,距離巷道軌道麵不小於1.8m,每處水袋高度應保持一致。
②水袋之間的間隙與水袋同支架或巷道壁之間的間隙之和不得大於1.5m,特殊情況下不得超過1.8m。
③吊掛水袋的橫梁均采用直徑1.5寸鋼管,並漆成綠漆。
④水袋應被自由吊掛在掛鉤上,掛鉤也應自由地吊掛在支承構件上,均不得捆紮綁死。水袋掛鉤位置要對正,每對掛鉤的方向要相向布置(勾尖與勾尖相對),掛鉤用4—8mm的圓鋼,掛鉤角度為60±5°,彎鉤為25mm。
⑤水袋吊掛後,要做到橫豎成線,不準有參差不齊現象;隔爆水棚應保持水量充足,外觀完好、幹淨整潔,並在隔爆水棚的中部行人側吊掛管理牌板。
⑥在每排隔爆水袋第一個與第二個水袋中間懸掛每排的說明牌,采用“白底紅字”,白底規格為長×寬=140×70mm,紅字規格為寬×高=40×60mm,編號在長方形中部。
二、工作麵的防塵設施
1、在進回風順槽安設Φ89mm防塵管路,距工作麵煤壁小於30 m。每隔50m設一個異徑三通閥門,每隔200m設一個管路閥門。防塵管路使用管路掛鉤懸掛,掛鉤間距3.2m,掛鉤采用專用花欄螺栓及吊鉤固定在頂錨杆上,管路吊掛高度距地板不得小於1.8m。
2、進風順槽設2道淨化水幕,位置在距進風口以裏20-50m範圍內,回風順槽設2道淨化水幕,位置在距工作麵煤壁20-50m範圍內。
3、采煤機必須安裝使用內、外噴霧。要求噴霧完好不堵塞。內噴霧水壓不小於2MPa,外噴霧水壓不小於1.5MPa;沒有內噴霧時,外噴霧壓力不得小於4MPa。
4、每個支架上安裝1組前後自動噴霧,角度為迎風450。
5、上隅角安設朝老山側的噴霧裝置,噴嘴數不少於兩個。機組割煤、工作麵移架時開啟噴霧。
6、皮帶機頭、溜頭、轉載點、卸載點安裝噴霧。其中皮帶機頭必須是自動噴霧。
7、淨化水幕、防塵管路等防塵設施安裝完畢,經驗收合格交給隊組使用。隔爆水袋由通風區負責加水和移位。淨化水幕、防塵管路的的維修、移動,工作麵及副巷設備車裏的防塵工作由使用隊組負責。正巷防塵區域由通風區負責。
8、放炮必須按規定使用水炮泥,放炮前後衝洗放炮地點附近20m範圍內的巷道。
注:綜合防塵布置圖見附圖10
三、煤體注水
由通風區負責開展煤體注水工作
一)注水方式及選擇
1、注水方式
5-105工作麵煤層注水采取長孔向下注水方式。
2、注水方式選擇
注水設備選用KHYD155dIAB(7.5KW)注水鑽一台,φ50mm鑽杆90根,φ60mm鑽頭2個。
注水鑽孔選在正常壓力帶,鑽孔深度為135m,鑽孔直徑為60mm,鑽孔角度為16°,鑽孔間距為20m,封孔采用封孔注水器,5-1052巷共打鑽孔100個。
二)注水工藝及參數確定
1、鑽孔直徑
鑽孔直徑由鑽機、鑽杆直徑決定,我礦采用φ50mm鑽杆和φ60mm鑽頭,鑽孔直徑為60mm。
2、鑽孔長度
L=L1×2/3=170×2/3=112m,實際鑽孔長度選擇112m
式中 L—鑽孔長度,m;
L 1—工作麵長度,m;
3、鑽孔間距
鑽孔間距可根據煤層濕潤半徑計算,既:
B=R h =5×3.4=17m
式中 B—鑽孔間距,m;
R—濕潤半徑,m;
h—巷道淨高,(注水工作麵、回風巷),m。
我國礦井注水采用的鑽孔間距大多為10~25m,設計時我礦按20m考慮。
4、鑽孔角度
鑽孔角度原則上與煤層傾角保持一致,5-105工作麵煤層傾角平均為18-25°,因此鑽孔角度取20°。開口位置在距頂板1m處。使鑽孔始終保持在煤層中,以免穿透頂底板。
5、封孔深度和封孔方式
我國煤礦中低壓注水封孔深度一般為2—5m,我礦封孔深度取3m。
封孔方式采取MZH-Ⅱ型煤層封孔注水器進行封孔。
6、注水係統及注水參數
1)注水係統
采取靜壓多孔注水係統,將每個注水管通過膠管和閥門連接在靜壓灑水管路上進行注水,並記錄每個注水鑽孔的注水流量,可在膠管中間安裝流量表。
2)注水壓力
5-1052巷的靜壓灑水管路的壓力為3Mpa,為中壓注水方式。
3)注水量計算
①鑽孔注水量(按水分增加量)。
Q=BLMr(W1-W2)K=20×170×6.1×1.51×(0.04-0.0114)×1.5=1267m3
式中 Q—1個鑽孔注水量,m3;
B—孔間距,m;
L—工作麵長度,m;
M—煤層厚度,m;
r—煤容量,t/m3;
W1—注水後要求達到的水分,%;一般取4%;
W2—煤層原有水分,%;
K—考慮圍岩吸收水分、水的流失和注水不均勻係數,一般取1.5-2.0。
②鑽孔注水量(按噸煤注水量計算)。
Q=LBMrq=1170×20×6.1×1.51×0.03=886m3
式中 q—按噸煤注水量,它應根據注水時的水分流失率,煤的孔隙率,及注水實踐中的經驗確定,一般按0.03m3/t考慮;
Q、L、B、M、r等符號同上式。
經計算鑽孔注水量取1267m3。
③礦井日注水量(按水分增加值計算)。
QH=K1G(W1-W2)=2×5232×(0.04-0.0114)=299m3/t
式中 QH—礦井日注水量,m3/t;
G—礦井計劃注水采煤工作麵日產量,t/d;
K1—注水係數,一般取1.5-2.0;
W1、W2同上。
④礦井日注水量(按噸煤注水量計算)。
QH=Gq=5232×0.03=157m3/t
式中 q—噸煤注水量;
QH、G同上式。
經計算礦井日注水量取157m3。
4)注水流量
U=KPey=5×3×2.03=30.45L/h·m
式中 U—單位長度鑽孔的注水流量,L/h·m;
K—單位長度鑽孔的滲透係數,L/Mpa·m·h,取5L/Mpa·m·h;
Pe—注水有效壓力,Mpa;
y—鑽孔的滲透指數,為2.03,計算時可取2。
Pe=Pφ-Pω 取3Mpa
式中 Pφ—鑽孔內水的壓力,Mpa;
Pω—煤層的瓦斯壓力,Mpa;
注水流量一般為1-31L/h·m。
5)注水時間
T=Q/V=1267÷30.45=42h
式中 T—注水時間,h;
Q—鑽孔注水量,m3;
V—注水流量,m3/h;
V=UL/1000=30.45×170/1000=4.96m3/h。
注:注水係統圖見附圖11
四、防滅火
1、在皮帶機頭5m範圍內配備2台滅火器、1個容積不小於0.2m3的沙箱、長度不小於20 m的消防軟管,一把消防鍬、一個消防鉤、一把消防斧;油脂庫配備2台滅火器,1個容積不小於0.2m3的沙箱,一把鐵鍬。設備列車處配備2台滅火器、1個容積不小於0.2m3的沙箱、一把消防鍬、一個消防鉤、一把消防斧。
2、由於5#煤層屬於二類易燃煤層,因此需要對煤炭自燃進行早期預測預報,防止發生重大火災事故。
①現場人工檢測。工作麵設專職瓦檢員,隨身攜帶CO檢測儀、光瓦,對工作麵、回風巷及上隅角的CO、瓦斯進行檢測,並定時彙報。
②在綜放工作麵設置2個束管監測點。上隅角設置一個、回風巷設置一個。每班分析一次CO、CO2、CH4、C2H2等8種氣體濃度,每天出預測預報表。
③人工取樣色譜分析。每5天在工作麵回風巷、上隅角取樣,進行色譜化驗分析,分析內容包括CO、CO2、N2、CH4、C2H2、C2H4、C2H6、O2。若發現其它成分發生變化,如CO呈上升趨勢時,可判斷有高溫點發生,就要每班監測,並采取封堵下隅角、均壓通風、往上隅角導風等措施。
④在正巷右手幫距底板200mm處安裝注氮管路(前600m範圍內管路鋪設一趟,從600m處到切巷下端頭通過三通將管路分為兩趟),管路選型為φ89mm無縫鋼管。在正巷口安設1個總閥門。發現有可能發生火災的隱患後及時進行注氮。注氮係統:地麵注氮機——行人斜井——南總回風巷——回風暗斜井——5-1051巷——5-105采空區。
3、防火門牆設置在回采麵停采線附近,構築好防火門牆,並儲備足夠數量的封閉防火門的材料。
4、采煤工作麵回采結束後,必須在45天內進行永久封閉。
第五節 :瓦斯檢查
1、工作麵設瓦斯檢查員巡回檢查,每班檢查2次,並及時向通風調度室彙報。
2、瓦斯檢查點的位置:
1)回風巷瓦斯檢查點位置:工作麵回風口以裏10-15m處。
2)工作麵瓦斯檢查點位置:工作麵範圍內。
3)上隅角瓦斯檢查點位置:切頂線及其以裏1.2m處。
4)工作麵進風巷檢查點位置:進風巷距工作麵煤壁0-20m處。
5)下隅角瓦斯檢查點位置:切頂線及其以裏1.2m處。
6)瓦斯濃度達0.8%時,通風科隊幹部必須下井查明原因,進行處理。
第六節 :通風管理規定及措施
一、 通風係統
1、嚴禁在通風設施5m範圍內存放物品。
2、通風係統需要改變時,由通風科負責編製通風設計以及安全技術措施。
3、測風員每5天對工作麵的風量進行一次測定,並認真填寫測風牌板。
4、瓦檢員每班對瓦檢區域的通風設施進行檢查,發現問題及時上報。
5、通風區、科幹部下井進行不定時檢查,發現問題及時安排處理。
6、嚴禁人為破壞通防設施。
二、監控係統
1、通風區監測工嚴格按照設計進行安裝,安裝不合格,不予驗收。
2、每班必須有一名監測工對該麵監控設施進行巡查,發現問題及時處理、上報。
3、瓦檢員對檢查區域的監控設施進行檢查,發現問題及時彙報。通風區接到彙報後,必須安排監測工及時處理,處理時間不得超過8小時。
4、傳感器必須按照設計位置進行懸掛。
5、瓦檢員每班使用光瓦與甲烷傳感器進行對照,並將結果寫在監測管理牌板上,兩者誤差大於允許值時(0-1%,±0.1%;1%-2%,±0.2%;2%-4%,±0.3%),先以讀數較大者為依據采取措施,並將結果彙報通風隊值班室。
三、瓦斯管理
1、必須確保上、下隅角空頂麵積不超過10m2,防止瓦斯積聚。
2、瓦檢員必須按照瓦斯檢查計劃圖表規定時間、路線和內容,對該工作麵及其它作業地點的瓦斯、二氧化碳濃度及空氣溫度進行檢查,並認真填寫瓦斯圖表、牌板,每次檢查結果及時彙報通風調度。
3、瓦檢員監督隊組嚴格執行“一通三防”有關規定,當工作麵出現瓦斯超限、煤塵堆積、電氣失爆、機組噴霧失效、放炮不使用水炮泥等重大通防隱患時,必須彙報礦調度室。
4、瓦檢員嚴格執行班中、班後彙報製度,堅持井下交接班,杜絕空班漏檢。發現一次空班漏檢,予以開除。
5、瓦斯檢查必須做到“三對口”。
四、防塵管理
1、防塵管路及附件由準備隊負責管理。
2、準備隊管好用好工作麵的防塵設施,發現損壞及時報告,並按通防部門的要求及時處理。
3、準備隊每班必須安排專人負責衝洗正副兩巷,工作麵以及皮帶機頭,做到隨時檢查,隨時達標。
4、隊組必須嚴格執行先開噴霧後開機製度,防止煤塵飛揚。保證采煤機的內外噴霧覆蓋滾筒全斷麵,使用正常。機組損壞時,立即停機進行處理。
5、拉架、推溜時必須使用架間噴霧;出煤時,必須使用轉載點噴霧,並保證噴霧的完好。
6、工作麵作業人員必須佩帶防塵口罩,進行個體防護。
7、爆破作業必須使用濕式打眼,使用水泡泥;爆破前後對放炮地點20米範圍內,進行衝洗。
五、放炮管理
1、隊組必須嚴格執行放炮及火工品管理有關規定,嚴格火工品領退庫手續,防止丟失。
2、隊組嚴格執行“一炮三檢”及“三人聯鎖”放炮製度。
3、隊組嚴格按照爆破說明書進行打眼、裝藥。
4、嚴格遵守處理瞎炮的以及放炮五不準的規定。
5、放炮員親自到工作麵連接放炮母線,並最後撤離工作麵。
6、放炮時,提前安排專人對附近設備進行保護,執行過斷層措施規定。
7、嚴禁坐在火藥箱上裝配引藥,火藥箱必須存放在頂板完好、無淋水、遠離機電設備的位置。
第五章:生產係統
第一節:運輸係統
一、運煤係統
工作麵MG400/930型采煤機割下的煤經前部SGZ800/750刮板機運至SZZ1000/375型橋式轉載機;支架後部所放的頂煤經後部SGZ800/750刮板機運至轉載機。前後部刮板機最大中心距(放頂煤中心距)為5675mm,最小中心距(後部刮板機收回後)為4875㎜。運至轉載機的煤經PCM-200破碎機,破碎後運至DS-1200/150/2×400可伸縮帶式輸送機。該皮帶機采用自移機尾,每次伸縮距離為2.7m,滿足綜放工作麵三刀一推的作業方式。皮帶機上的煤經溜煤眼(帶扇形閘門)到西區強力皮帶進入西區煤倉,經主井強力皮帶運至地麵。
二、運料係統
(一)正巷輔助運輸係統
正巷采用DX80型蓄電池電牽引單軌機車進行輔助運輸;
1、車選用型號 DX80型蓄電池電牽引單軌機車,配用6TC型起吊梁。
2、吊軌係統的設計:
①吊軌的選擇:選用I140E型,3m/根。
②吊掛方式:選用ø22mm×2.5m吊掛,每吊掛處用兩根錨杆。如果遇頂板破碎處,則使用錨索吊掛。
③吊軌在巷道的布置方式:吊軌距下幫的淨距離為1100mm,距皮帶架的距離不小於900mm,吊掛高度可調整吊掛鏈。
3、運輸能力的計算
①機車的牽引能力的計算
根據公式F=(P+Q)(SINθ+μCOSθ):式中P為牽引機車的重量,Q為機車攜帶重物的重量16t,θ為巷道的傾角最大為10°,F為牽引力最大為80KN,機車重量10t,μ為吊軌與承載輪之間的摩擦係數0.08,代入數據得,F =87.038KN,機車牽引力滿足要求。
②錨杆錨固力的計算
采用6TC型起吊梁進行起吊時的受力分析如下:
A、當1
3TB1=3500×(3-x)
3500×(X-1)=3TB2
TB=TB1+TB2=3500×(3-x)÷3+3500×(X-1)÷3=2333kg
B、當x小於或等於1,但大於或等於0時
3TB=3500×(3-x),0時,TA最大,為3500kg
式中x為安全係數,取三倍的安全係數,3×3500=10500kg,要求固定吊掛板的兩根錨杆的錨固力和不小於10500kg。
4、單軌吊充電硐室位於四聯巷運輸聯巷,規格為長×寬=4400mm×5300mm,吊軌為中心線兩側分別為2650mm.,硐室鋪設24Kg/m道軌,軌枕間距為700mm,道軌規矩為1750mm,單軌吊吊軌底麵距地軌軌麵的高度不低於1.9m。
(二)副巷運料係統
1、運輸路線:地麵→副斜井→910大巷→井下3米車場→軌道暗斜井→三車場→5-1052巷→工作麵
2、運輸方式:采用2台WC22RE型膠輪車配合38kg/m道軌牽引料車運輸;膠輪車與料車采用專用連接杆連接。
3、運輸線規定
副巷鋪設38Kg/m軌道,采用水泥軌枕,軌枕間距800mm,軌道每50m及曲線段設置軌距拉杆,底板采用水泥、砂、石子硬化,配比為水泥:砂:石子=1:2:2,石子規格φ20-40 mm。
4、WC22RE機車牽引支架計算:
按兩台WC22RE膠輪車牽引27t重物(支架按25t計算,平板車按2t計算),5-1052巷最大坡度為10°。膠輪車自重7.5t,柴油機功率75kW,膠輪車牽引力60kN,製動力65kN,滾動摩擦係數按0.04計算,滑動摩擦係數按0.6計算。
車輛自重:7.5×2=15t
滾動摩擦阻力:F滾動摩擦阻力=(27+15)×0.04=1.68t
膠輪車牽引力:F牽引力=2×60kN/g=2×60kN/10=12t
膠輪車製動力:F製動力=2×65kN/g=2×65kN/10=13t
①按10°斜坡牽引支架上坡時:要使膠輪車牽引支架上坡,必須滿足兩個條件:①膠輪車牽引力大於支架的下滑力和滾動摩擦力之和②膠輪車滑動摩擦阻力大於支架的下滑力和滾動摩擦力之和。
下滑力:F下滑力=(27+15)× sin10°=7.2t
膠輪車滑動摩擦阻力:F滑動摩擦阻力=cos5°×(7.5×2)×0.6=8.91t
支架下滑力+滾動摩擦力=F下滑力+F滾動摩擦阻力=7.2t+1.68t=8.88t
F牽引力=12t>(F下滑力+F滾動摩擦阻力)=8.88t; F滑動摩擦阻力=8.91t>(F下滑力+F滾動摩擦阻力)=8.88t
所以兩台膠輪車在10°斜坡上可以牽引一架支架正常上坡。
②按10°斜坡牽引支架下坡時:要使膠輪車牽引支架正常下坡,必須滿足兩個條件:①膠輪車的製動力大於支架與膠輪車總重量的下滑力。②膠輪車滑動摩擦阻力大於支架與膠輪車總重量的下滑力。
下滑力:F下滑力=(27+15)× sin10°=7.2t
膠輪車滑動摩擦阻力:F滑動摩擦阻力=cos10°×(7.5×2)×0.6=8.86t
膠輪車製動力F製動力=13噸>F下滑力=7.2t,膠輪車滑動摩擦阻力F滑動摩擦阻力=8.86噸>F下滑力=7.2t
所以兩台膠輪車在10°斜坡上可以牽引一架支架正常下坡。
綜上計算結果,兩台WC22RE膠輪車完全可以滿足牽引27t重物順利通過5°上坡和10°下坡。而且計算過程是比較保守的:滾動摩擦係數正常情況0.02-0.04,現按0.04計算;滑動摩擦係數0.6按平整水泥路麵,5-1052巷底板為粗糙硬化麵,其滑動摩擦係數應大於0.6,牽引力6t是最小保證值,實際測量結果在7t。
三、運輸管理方法
1、在進出料運輸期間嚴格執行“行車不行人、行人不行車”製度,在使用膠輪車或者單軌吊運輸過程中必須嚴格執行膠輪車、單軌吊運行製度。
2、膠輪車在運行過程中,嚴禁相向行駛,在同向行駛過程中,車與車間距保持在50m。
3、必須正確使用擋車器等各種保護措施,隻能在掛好鉤頭銷子、正確使用保險繩後方可發出啟動信號。摘鉤時必須打好擋車器。
4、在斜巷中間停車卸料時,車後要安設臨時擋車器,同時要有可靠的聯絡方式與絞車司機聯絡。
5、裝卸料時,號令必須一致,防止擠手、砸腳;單人抬重物必須看好腳下周圍環境。
6、行人不準跨越運行中的鋼絲繩,如工作需要跨越,一定等車停穩,經把鉤工同意後方可跨越。
7、所有絞車必須執行“停車停電”製度,司機在離開崗位時,必須切斷電源。
8、裝運備件、單體液壓支柱或其他物體時,必須用鋼絲繩封車,封車一般不少於兩道,封車牢固可靠,否則不準運輸。
9、嚴禁超掛、超載,嚴禁蹬鉤、扒車。
注:運輸係統圖見附圖12
第二節:機電管理
一、供電設備配置及布置說明:
1、5-105綜放工作麵主要電器設備有采煤機1部、前部刮板機1部、後部刮板機1部、轉載機1部、破碎機1部、乳化液泵2台、1.2m皮帶1部以及潛水泵4台。
2、各主要設備負荷分配:采煤機、前部刮板機由1台2000KVA移動變電站供給,電壓等級3300V;後部刮板機、轉載機、破碎機由1台1600KVA移動變電站供給,電壓等級3300V;順槽1.2m皮帶由1台移動變電站供給,電壓等級1140V;回柱車、潛水泵等其它設備利用原工作麵掘進時的660V低壓線路進行供電,在此不再計算本綜放工作麵的660V負荷。
3、綜放工作麵的設備布置:本設計總體考慮將綜放麵組合開關、移動變電站等安設在設備列車上隨工作麵的推進而整體移動。將設備列車安設在副巷,設備列車從裏往外依次為電纜車、電纜車、移動變電站、8組合開關(3300V)、油脂車、2000KVA移動變電站、8組合開關(3300V)、1600KVA移動變電站、操作控製箱、電纜車、電纜車、低壓開關車、工具車等。
二、設備及電纜選型:
一)、選擇移動變電站:
1、1#移動變電站(采煤機及前部刮板機)的選擇:
采煤機及前部刮板機統計功率為1680KW。
根據公式:S=KxΣPn/cosΦ 1-----1
其中:S—所計算的電力符負荷總視在功率,KVA;
ΣPn—參加計算的所有用電設備的額定功率之和,KW;
CosΦ—參加計算的電力負荷的平均功率因數,取0.70;
Kx------需用係數,Kx=0.4+0.6Pmax/ΣPn =0.4+0.6×800/1680=0.69。 (式中:Pmax-----參加計算的用電設備中最大功率設備的功率,KW;ΣPn-------由變 電站(變壓器)供電的所有用電設備額定功率之和,KW。)
S=KxΣPn/cosΦ=0.69×1680/0.70=1656KVA。
根據計算結果選用1台KBSGZY—2000/6/3.45移動變電站供電。
2、2#移動變電站(後部刮板機、轉載機及破碎機)的選擇:
後部刮板機統計功率為1325KW。
根據公式1—1可得:S=KxΣPn/cosΦ=0.75×1325/0.70=1419KVA(Kx取0.75、 CosΦ取0.70)。
根據計算結果選用1台KBSGZY—1600/6/3.45移動變電站供電(同時該移動變電站可作為采煤機及前部刮板機的後備變電站)。
3、3#移動變電站(乳化液泵)的選擇:
乳化液泵負荷統計功率為500KW。
根據公式1—1可得:S=KxΣPn/cosΦ=0.65×500/0.70=464KVA(Kx 取0.65、 CosΦ取0.70)。
根據計算結果選用1台KBSGZY—630/6/1.14移動變電站供電。考慮其它因數,利用原5-1052掘進工作麵掘進機1140V電源。
4、4#移動變電站(順槽皮帶機)的選擇:
順槽皮帶機負荷統計功率為800KW。
根據公式1—1可得:S=KxΣPn/cosΦ=0.65×800/0.70=742KVA(Kx 取0.65、 CosΦ取0.70)。
根據計算結果選用1台KBSGZY—1000/6/1.14移動變電站供電。考慮其它因數,將該變電站放置在5-1051機頭適當位置。
二)、高壓開關及電纜截麵的選擇:
綜放工作麵各移動變電站的高壓電源將從西區中部變電所直接供給。
1、1#移動變電站由1台高壓開關1趟高壓電纜供電:
1#移動變電站統計總功率為1680KW。
根據公式:I=Kx∑Pn/√3UcosΦ 1----2
式中:I-------工作麵最大長時工作電流, A
ΣPn---工作麵用電負荷總功率, KW
Kx—需用係數,取0.75
U--額定電壓等級,KV
CosΦ—加權平均功率因數,取0.75
I=0.75×1680/√3×6×0.75=162A。因此高壓開關到移動變電站的電纜選擇截麵為70mm2的UGSP-6/6-3×70型電纜,其長時載流量為215A。選擇300A高壓開關,考慮開關及保護本身誤差等因素,開關過載整定為180A,短路整定為900A。
2、2#移動變電站用1台高壓開關1趟高壓電纜供電:
2#移動變電站統計總功率為1325KW。
根據公式1--2:I=Kx∑Pn/√3UcosΦ=0.7×1325/√3×6×0.75=119A(其中Kx取0.70、CosΦ取0.75)。因此高壓開關到移動變電站的電纜選擇截麵為70mm2的UGSP-6/6-3×70型電纜,其長時載流量為215A。選擇200A高壓開關,高壓開關過載整定為140A,短路整定為600A。
3、4#移動變電站用1台高壓開關1趟高壓電纜供電:
4#移動變電站統計總功率為800KW。
根據公式1--2:I=Kx∑Pn/√3UcosΦ=0.75×800/√3×6×0.75=77A(其中Kx取0.75、CosΦ取0.75)。因此高壓開關到移動變電站的電纜選擇截麵為70mm2的UGSP-6/6-3×70型電纜,其長時載流量為215A。選擇100A高壓開關,高壓開關過載整定為80A,短路整定為500A。
4、其餘660伏負荷的高壓開關選擇:
660V負荷將與其它工作麵負荷共用1台高開,將結合其它工作麵負荷一並進行考慮,在此不對其進行專門選擇。
三)、3300V及以下電纜截麵及其開關選擇:
1、綜放工作麵采煤機及前部刮板機使用1台KJZ3—1500/3300組合開關控製;後部刮板機、轉載機、破碎機使用1台KJZ3-1500/3300組合開關控製;1.2m皮帶機由變頻起動器(電壓等級1140V)控製;乳化液泵由400A防爆電磁起動器(電壓等級1140V)控製,利用原1052掘進工作麵掘進機電源係統;其餘660V供電利用原有660V供電係統。
礦用橡套電纜的長時允許載流值:
主芯線截麵(mm2)4610162535507095
長時允許載流值(A)36466485113138173215260
2、采煤機、前部刮板機組合控製開關電源、負荷電纜截麵及開關選擇:
根據公式:I=Kx∑Pn/√3UcosΦ 1----2
式中:I-------該線路最大長時工作電流, A
ΣPn---該線路用電負荷總功率, KW
Kx—需用係數,取0.69
U--額定電壓等級,KV
CosΦ—加權平均功率因數,取0.70
I=0.69×1680/√3×3.3×0.75=270A。
根據計算結果到采煤機、前部刮板機移動變電站到組合開關的電源電纜選用2趟MYP-1.9/3.3-3×95+1×25橡套電纜(電纜長時載流量260A),控製開關選用KJZ3—1500/3300組合開關(電壓等級3300V),能夠滿足要求。
1)、采煤機負荷電纜截麵及開關的選擇:
根據公式:I=KfPn/η√3U cosΦ 1----3
其中 I------設備長時工作電流,A
Kf----設備負荷係數,取0.8
Pn---設備的額定功率,KW
η-----設備的效率,取0.95
U-----設備的額定電壓等級,KV
CosΦ—用電設備的功率因數,取0.75
I=0.80×930/0.95×√3×3.3×0.75=182A
根據計算結果選取MCPJ--1.9/3.3--3×95+1×25橡套電纜,開關選用組合開關,對應的起動開關整定值190A。
2)、前刮板機負荷電纜截麵及開關的選擇:
前刮板機電機為雙速電機,高速/低速:375/188KW,額定電流84.7/54.8A。
刮板機高速時的負荷進行計算,根據公式1--3:I=KfPn/η√3U cosΦ=0.75×2×375/√3×0.95×3.3×0.75=139A(其中Kf取0.75、CosΦ取0.75)。
刮板機低速時的負荷進行計算,根據公式1--3:I=KfPn/η√3U cosΦ=0.75×2×188/√3×0.95×3.3×0.75=69A(其中Kf取0.75、CosΦ取0.75)。
根據計算結果,前刮板機高速電纜選取MCP--1.9/3.3--3×70+1×25橡套電纜,低速選用MCP--1.9/3.3--3×50+1×16橡套電纜,開關選用組合開關,對應的高速起動開關整定值2×80A(即單台起動器整定值為80A),對應低速起動開關整定值2×40A(即單台起動器整定值為40A)。
3、後部刮板機、轉載機、破碎機組合控製開關電源、負荷電纜截麵及開關選擇:
根據公式:I=Kx∑Pn/√3UcosΦ
I=0.69×1325/√3×3.3×0.75=216A。
根據計算結果到後部刮板機、轉載機、破碎機移動變電站到組合開關的電源電纜選用2趟MYP-1.9/3.3-3×70+1×25橡套電纜(電纜長時載流量215A),控製開關選用KJZ3—1500/3300組合開關(電壓等級3300V),能夠滿足要求。
1)後部刮板機電機為雙速電機,高速/低速:375/187KW,額定電流84.7/54.7A。
刮板機高速時的負荷進行計算,根據公式1--3:I=KfPn/η√3U cosΦ=0.75×2×375/√3×0.95×3.3×0.75=139A(其中Kf取0.75、CosΦ取0.75)。
刮板機低速時的負荷進行計算,根據公式1--3:I=KfPn/η√3U cosΦ=0.75×2×187/√3×0.95×3.3×0.75=69A(其中Kf取0.75、CosΦ取0.75)。
2)轉載機電機為雙速電機,高速/低速:375/187KW
轉載機高速時的負荷進行計算,根據公式1--3:I=KfPn/η√3U cosΦ=0.75×2×375/√3×0.95×3.3×0.75=139A(其中Kf取0.75、CosΦ取0.75)。
刮板機低速時的負荷進行計算,根據公式1--3:I=KfPn/η√3U cosΦ=0.75×2×187/√3×0.95×3.3×0.75=69A(其中Kf取0.75、CosΦ取0.75)。
3)破碎機電機單速電機,功率200KW
破碎機負荷進行計算,根據公式1--3:I=KfPn/η√3U cosΦ=0.9×200/√3×0.95×3.3×0.75=44A(其中Kf取0.9、CosΦ取0.75)。
根據計算結果,後刮板機高速電纜選取MCP--1.9/3.3--3×70+1×25橡套電纜,低速選用MCP--1.9/3.3--3×50+1×16橡套電纜,開關選用組合開關,對應的高速起動開關整定值2×80A(即單台起動器整定值為80A),對應的低速起動開關整定值2×40A(即單台起動器整定值為40A);轉載機高速電纜選取MCP--1.9/3.3--3×70+1×25橡套電纜,低速選用MCP--1.9/3.3--3×50+1×16橡套電纜,開關選用組合開關,對應的高速起動開關整定值80A,對應的低速起動開關整定值40A;破碎機電纜選用MCP--1.9/3.3--3×50+1×16橡套電纜,開關選用組合開關,對應的組合開關整定值40A。
4、1.2m皮帶電源及負荷電纜截麵及開關的選擇:
1.2m皮帶為2×400雙電機驅動,電源、負荷電纜截麵及開關的選擇:
根據公式1--2:I=Kx∑Pn/√3UcosΦ=0.7×800/√3×1.14×0.75=378A(其中Kx取0.75、CosΦ取0.75)。控製開關選用2台QJZ—400/1140本安型電磁起動器(跟電機一對一控製,並配備變頻器),移動變電站到起動控製開關各選用1趟MYP-1.14-3×95+1×25橡套電纜(電纜長時載流量260A),控製開關到電機的負荷選用MYP-1.14-3×95+1×25橡套電纜。控製開關過載整定值260A。
5、乳化液泵站負荷電纜截麵及開關的選擇:
根據公式1--3:I=KfPn/η√3UcosΦ=0.75×250/√3×0.95×1.14×0.75=134A(其中Kf取0.75、CosΦ取0.75)。
根據計算結果,乳化液泵站電纜選取MCP--1.14--3×70+1×16橡套電纜。
6、660V低壓線路電纜及開關的選型:
1)、正副巷低壓總開關及電源電纜截麵選擇:
a、根據公式1—2:I=0.4×547/√3×0.66×0.75=255A(Kx取0.4、CosΦ取0.75)。
根據計算結果,移動變電站至正副巷總開的電源電纜選取UY 3×95+1×25橡套電纜,正副巷低壓總開選取400A真空開關。開關過載整定為290A,短路整定為1200A。
b、正巷低壓電纜總幹線截麵及低壓開關的選擇:
根據公式1—2:I=0.5×51/√3×0.66×0.75=30A(Kx取0.5、CosΦ取0.75)。
根據計算結果,到正巷的電源幹線選取UY 3×25+1×10橡套電纜,正巷低壓開關選取200A真空開關。開關過載整定為40A。
c、副巷低壓電纜總幹線截麵及低壓開關的選擇:
根據公式1—2:I=0.4×496/√3×0.66×0.75=231A(Kx取0.4、CosΦ取0.75)。
根據計算結果,到副巷的電源幹線選取UY 3×70+1×16橡套電纜,副巷低壓開關選取400A真空開關。開關過載整定為260A、短路整定為1040A。。
d、正副巷水泵控製開關及電纜截麵選擇:
根據公式1—3:I=0.7×5.5/0.94×√3×0.66×0.75=5A(Kf取0.70、CosΦ取0.75、η取0.94)。
根據計算結果,選取UYQ 3×2.5+1×1.5橡套電纜,開關選取30A或80A真空開關。開關過載整定為6A。
以上設計已經考慮電壓損失等各種因素,開關、變壓器、電纜基本上都有較大的餘量,整定時也充分考慮保證開關起動的基礎上盡量降低其整定值,整定值選取較小,故不在進行校驗。


注:5-1051巷供電係統圖見附圖13
5-1052巷供電係統圖見附圖14
斷電接線圖見附圖15
三、液壓係統:
一)供液方式:5-105綜放工作麵用液采用地麵乳化液配液站集中向井下供液的方式供液。供液站液箱2個,容積為各2.5m3 ,入井管口流量為24m3/h。
二)供液路線:地麵乳化液配液站→行人斜井→南總回風巷→回風暗斜井→五聯巷→5-1052繞巷→5-105綜放工作麵泵站→工作麵
三)供液要求:
1、泵站放置在5-1052繞巷拐彎處上手幫。
2、采用BRW400/31.5型乳化液泵站及RX-2000/2500型乳化液箱供液,設計按兩泵一箱配備。
3、由於該型號泵站為兩進一回設計,因此液壓係統管路設計采用兩進一回。兩趟進液管路(Φ51無縫鋼管)及一趟回液管(Φ89無縫鋼管)均采用配套的雙密封快速接頭連接,三趟管路安裝各1300m。
4、管路吊掛:
1)副巷壓風、灑水及乳化液管路安裝標準:吊掛均采用可調節升降的特製管路五聯鉤懸掛,距幫150mm,最下一鉤距底板1800mm。
2)五聯鉤管路順序為(從上往下):第一鉤懸掛Φ108mm壓風管路,第二鉤懸掛Φ89mm灑水管路,第三鉤懸掛Φ89mm泵站回液管。第三鉤、第四鉤懸掛Φ51mm泵站兩趟進液管路。
四、機電管理:
一)設備配備表

注:設備布置圖見附圖16
二)機電管理
1、各種機電設備必須有專人包機負責維護,任何人不準亂動與本工種無關的機電設備。
2、各種機電設備要定期檢修,嚴格按機電設備質量標準進行檢修,保證所有電氣設備完好,無失爆,做到“三無”、“四有”、“兩齊”、“三全”、“三堅持”、“十不準”即:三無—無“雞爪子”、無“羊尾巴”、無“明接頭”。
四有——有過電流和漏電保護裝置,有螺釘和彈簧墊,有密封圈和擋板,有接地裝置。
兩齊——電纜懸掛整齊,設備列車清潔整齊。
三全——保護裝置全、絕緣用具全、圖紙資料全。
三堅持——堅持使用檢漏繼電器、堅持使用煤電鑽、堅持照明和信號綜合保護。
十不準——不準帶電檢修或搬遷電氣設備;不準甩掉無壓釋放裝置和過流保護裝置;不準甩掉檢漏繼電器、煤電鑽、照明、信號綜合保護;不準明火操作、明火打點、明火爆破;不準用銅鋁、鐵絲等代替熔斷器中的熔體;工作麵停風、停電未檢查瓦斯不準送電;失爆設備和失爆電器不準使用;不準在井下拆卸礦燈;有故障的供電線路不準強行送電;電氣設備的保護裝置失靈不準送電。
3、材運兩巷電纜要吊掛整齊,且嚴禁用鐵絲吊掛電纜或在電纜上吊掛其它設施;材料巷電纜車內電纜要盤成“8”字型。
4、嚴禁帶電檢修和搬遷電氣設備,有故障嚴禁強行送電,嚴禁明火操作。
5、各種機電設備的保護設施要齊全、可靠、動作靈敏,嚴禁甩掉各類保護,嚴禁隨意調整各類保護的整定值。
6、機電設備檢修驗、放電時,作業電工必須佩帶便攜式瓦檢儀,檢查作業地點附近20m範圍內瓦斯濃度,隻有瓦斯濃度在1%以下時方可作業。
7、嚴格執行停電掛牌、誰停電誰送電的停送電製度。
8、各工種人員必須經過專門培訓,由取得合格證的人員擔任,操作人員要嚴格按01manbetx 作業,不得違章操作。
9、發現設備事故隱患時,必須立即停機處理,嚴禁設備帶病運轉。
10、嚴把設備入井關,杜絕不完好設備入井。
11、嚴格執行現場交接班製度,將設備運行狀況、出現的故障、存在的問題給下一班交待清楚。
12、井下應備有設備常用配件,並分類存放好,以備急用。
13、各種電氣開關要放在支護完好且無淋水的地點。如有淋水,必須用防水布遮好。
14、變頻開關、PLC軟啟動開關檢查時,嚴禁使用普通指針表檢測,必須用數字式萬用表檢測,檢測電機時,必須把外接電源甩開,才能使用普通指針表檢測。
五、油脂管理
1、下井的油指必須經過化驗,符合標準方可下井。
2、認真執行油脂管理製度。向工作麵運送油脂要有專人負責,使用專用容器及工具,油桶要嚴格密封,不準敝口。巷道內必須設專用油脂庫,將不同型號的油分類密封儲存,並掛牌管理。向工作麵運送油脂應使用密封塑料桶,桶上應有明顯的標記,並寫清油號,不同牌號、不同種類的油桶嚴禁混用。
3、井下存放油脂應在煤塵小、不淋水、安全妥善地點,不得把油脂容器放在電氣設備附近。
4、所有的油脂必須符合各項要求,不合格的油堅決不能使用,使用時,不得任意更換油的品種或混用不同牌號不同品種的油脂。
5、使用油脂必須嚴格過濾,換油時要徹底清洗液壓係統,做到“無油垢、無水分、無鏽蝕、無金屬雜質”。
6、油脂要設專人管理,注油時要清洗注油器及注油地點,防止煤粉進入機體,同時對不同牌號的油要有專用抽油器,抽油器用完後要及時分類碼放在桶內。
7、油脂應定期化驗,發現油質指標不符合規定要求或工作過程中發現油脂分油、變色、發臭等異常現象時必須立即查明原因,更換新油。
8、更換下來的舊油及時出井交油庫,嚴禁潑灑丟棄。
9、油脂庫應設有可靠的滅火器材,如砂箱、幹粉滅火器等。
10、認真填寫加油、換油記錄。
11、給設備加油時,設備一定要停止運轉且停電閉鎖,並及時檢查維護好工作地點附近支架、頂板煤幫,加油時附近嚴禁進行對加油有安全威脅的工作。
第三節:供水、壓風、排水係統
一、供水係統
1、正巷:行人暗斜井φ159mm無縫鋼管→5-1051行人聯巷φ89mm無縫鋼管→5-1051巷φ89mm無縫鋼管(供正巷灑水、采煤機、前後部溜子機頭、轉載機、破碎機、皮帶機),管路長度1450m,每200m安裝一個閥門,50m安裝一個異形三通(管路末端安裝一個閥門)。
2、副巷:西區行人暗斜井φ159mm無縫鋼管→五聯巷φ89mm無縫鋼管→5-1052繞巷φ89mm無縫鋼管→5-1052巷φ89mm無縫鋼管(供副巷灑水、前後溜機尾、支架噴霧、乳化液泵站),管路長度1500m,每500m安裝一個閥門,200m安裝一個異形三通(管路末端安裝一個閥門)。
注:供水係統圖見附圖17
二、壓風係統:
1、正巷:行人暗斜井φ219mm無縫鋼管→5-1051行人聯巷φ108mm無縫鋼管→5-1051巷φ108mm無縫鋼管,管路長度1450m。
2、副巷:行人暗斜井φ219mm無縫鋼管→5-1031巷φ108mm無縫鋼管→5-1052繞巷φ108mm無縫鋼管→5-1052巷φ108mm無縫鋼管,管路長度1500m。
注:壓風係統圖見附圖18
三、排水係統:
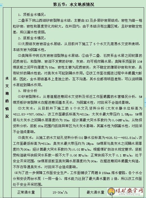
1、工作麵湧水量情況
水文地質概況:5-105工作麵水文地質條件簡單,頂板主要含水層為上覆二疊係砂岩裂隙水及第三係沙礫層孔隙水。底板主要含水為石炭係上統太原組灰岩岩溶裂隙含水岩組。
湧水量預計:考慮到東部5-103工作麵采空區積水受采動影響順裂隙會流入巷道內,湧水量會逐漸增大,預計該工作麵正常湧水量為15-30m3/h,最大湧水量為45-60m3/h,5-105工作麵副巷比正巷高,排水係統以正巷為主。
2、排水係統選型設計
1)對排水泵的選型設計
QB=24/20Qmax=1.2×60m3/h=72m3/h
式中:QB ---工作水泵必須的排水能力,m3/h;
Qmax ---工作麵最大湧水量,m3/h;
根據上式計算工作麵選用額定排水量不小於72m3/h排水泵方能滿足5-105工作麵正常湧水排水量。
由於工作麵最大湧水量為60 m3/h,根據排水泵額定排水量必須大於工作麵最大湧水量2倍的設計要求,工作麵選用額定排水量不小於120m3/h排水泵方能滿足5-105工作麵最大湧水排水量。
2)對於排水管路選擇:

根據上式計算工作麵選用一趟φ159mm的排水管路能夠滿足5-105麵最大湧水量。
故5-105工作麵設計選用BQS180-50/45型水泵(額定流量180m3/h,揚程50m,功率45KW)及φ159mm排水管路能滿足最大湧水量排水要求。
3、排水係統:
根據正、副巷實際標高,工作麵副巷比正巷平均高60m,故預計工作麵回采期間大部分積水從正巷排出。
1)正巷排水係統:
水倉情況:正巷共施工3個水倉,距巷口690m處為1#水倉,距巷口880m處為2#水倉,距巷口1110m處為3#水倉。
排水管路:在正巷鋪設一趟pvc管(φ159mm)與回風暗斜井的φ219mm主排水管路接通。
水泵型號:1#水倉:BQS50-20-7.5型汙水泵兩台(一用一備)、2#水倉:BQS70-90-37型汙水泵兩台(一用一備)、3#水倉:BQS180-50-45型汙水泵兩台(一用一備)。
排水方式:各個水倉內的排水泵通過逆止閥分別與巷道內的φ159mm排水管路接通,各個水倉內的積水通過φ159mm排水管路直接排到回風暗斜井φ219mm主排水管路內。
排水路線:5-1051巷→回風暗斜井φ219mm管路→440軌道巷排水溝→440水倉。
2)副巷排水係統:
水倉情況:副巷共施工4個水倉,距離副巷後150m處為1#水倉,距副巷口300m處為2#水倉,距副巷口600m為3#水倉,距副巷口1000m為4#水倉
排水管路:在副巷鋪設一趟pvc管(φ159mm)直接到五聯巷排水溝。
水泵型號:1#水倉:BQS50-100-25型汙水泵兩台(一用一備)、2#水倉:FQW20-50型風動汙水泵兩台(一用一備)、3#水倉:FQW20-50型風動汙水泵兩台(一用一備)、4#水倉:BQS80-50-18.5型汙水泵兩台(一用一備)。
排水方式:各個水倉內的排水泵通過逆止閥分別與巷道內的φ159mm排水管路接通,各個水倉內的積水通過φ159mm排水管路直接排往五聯巷排水溝內。
排水路線:5-1052巷→5-1052繞巷→五聯巷排水溝→行人暗斜井排水溝→440軌道巷排水溝→440水倉。
注:壓風係統圖見附圖19
三、管理要求:
1)維護工要每班對供排水管路、潛水泵進行完好檢查,保證供排水的正常運轉。
2)每班安排專人對正副巷水溝進行清理,防止積水亂流,保證水溝的暢通。
3)當管路出現事故,需要處理時,及時彙報調度室、機電科。
4)相關科室人員要積極檢查,杜絕事故的發生。
第四節:通訊照明係統
一、通迅布置:
1、正巷
皮帶機頭、轉載機機頭處各安設一部礦用隔爆型電話。
2、副巷
超前支護、設備列車、急救硐室、乳化液泵站處各安設一部礦用隔爆型電話。
3、皮帶機頭、機尾、轉載溜子與工作麵溜子搭接處及工作麵安設架間通訊係統一套。
二、照明設計及布置
因5-105工作麵順槽長度為1450m,為減少照明綜保的投用數量及減少維護量,因此選用4台容量為10KVA照明綜保為5-105正、副巷及工作麵提供照明(考慮壓降及信號等因素)。
單台照明綜保負荷能力為:
根據公式:S =Kx*ΣP/cosΦ
得ΣP= S *cosΦ/Kx
S----綜保幹變視在功率
Kx---需用係數,取1
ΣP---綜保滿負荷功率
cosΦ—功率因數,取0.8
因此,ΣP=10*0.8/1=8KW
每盞燈的功率為13W,因此單台照明綜保滿負荷功率時照明燈數為N=8/13*1000=615。
1、照明綜保布置:正巷機頭一台,巷道1000m位置一台;副巷布置為5-1052巷口一台,巷道1000m位置一台。
2、照明燈具選用高亮度、低功耗13W防爆節能燈。
3、燈具布置間距:正巷(除皮帶機頭照明)及工作麵為15m一盞,總計109盞;副巷(除泵站處照明)為15m一盞,總計88盞。
正巷機頭段考慮良好視線及照明,采用雙排照明,布置長度為18m(從皮帶卸載滾筒處算起),雙排照明橫向間距為3m,縱向間距為3m,總計布置12盞照明燈,機頭開關硐室布置3盞照明燈。
副巷乳化液泵站處布置5盞照明燈,間距為3m。
工作麵照明布置為15m一盞,總計13盞。
4、工作麵照明係統:
工作麵正副巷照明各用兩台ZXB-4照明綜保開關提供照明電源,正、副巷照明吊掛至巷道頂板正中間位置;照明燈每15m一盞;工作麵照明燈選用架間照明,每15m吊掛一盞。


注:正規循環圖表見附圖20
第七章 安全技術措施
第一節:工程質量要求
一、一般規定
1、所有上崗人員,必須認真學習並嚴格執行《煤礦安全規程》、《煤礦工人技術01manbetx 》和《5-105綜放工作麵作業規程》,經考試合格方準上崗。
2、所有人員必須持證上崗,並嚴格執行崗位責任製、現場交接班製度、工程質量驗收製度等各項規章製度。
3、工作麵工程質量要嚴格按照《煤礦安全質量標準化標準及考核評級辦法》的各項要求進行治理,做到動態達標。
4、工作麵的安全監控係統、通風係統、防塵係統、通訊照明係統等各係統,必須處於完好狀態,並正常使用。嚴禁任何人破壞係統中的各項設施。
5、工作麵使用的單體液壓支柱必須使用卡環、防倒鏈、硬連接等可靠聯鎖,防止倒柱傷人,繩兩頭必須牢固固定並張緊,鐵絲必須有足夠強度且保證一扣三圈。
二、工作麵各工序質量要求

第二節 :設備檢修安全技術措施
一、一般要求
1、在設備檢修期間,必須執行“誰停電、誰送電”的製度,不準他人送電,嚴禁約時停、送電。
2、停電檢修時,先停低壓、後停高壓。
3、電器設備檢修時,必須停電,並將開關閉鎖,掛上“有人工作,嚴禁送電”的警示牌,無人值班的地方必須派專人看管好停送電的開關,以防他人送電。環形供電和雙路供電的設備必須切斷所有相關電源,防止反送電。
4、一台總開關向多台設備和多地點供電時,停電檢修完畢,需要送電時,必須與所供電範圍內的其他作業人員聯係好,確認所供電範圍內無其他人員工作後,方可送電。
5、機電設備要定期檢查和維修。嚴禁帶電工作和帶電移動設備。檢修電氣設備時,瓦檢員必須檢查附近瓦斯,瓦斯濃度不超限時,方可開蓋檢修。
6、檢查高壓設備時,必須執行工作票製度,切斷上一級電源開關。
7、使用手拉葫蘆等工具起重設備時,不得超負荷起吊。
8、高空作業時,必須遵守下列規定,必須遵守下列規定:
①高空作業時必須使用登高工具和安全帶。
②使用梯子時,梯腿接地必須牢固,並有防滑措施。
③嚴防物體墜落,嚴禁上下拋擲工具和器材。
二、采煤機檢修安全措施
1、檢修采煤機前,應閉鎖溜子,摘掉滾筒離合器,切斷采煤機電源,“掛停電牌”並有專人看護。
2、檢修采煤機時,要將采煤機停放在頂、幫完整的的地點,對該段範圍內的支架進行補液複升,確保初撐力達標,不得有卸載支架,支架前梁接頂嚴密。並且在檢修機組作業中嚴禁操作前後6組支架。
3、作業地點如有片幫現象時,用長3.0m板梁對煤壁背幫,板梁間距0.5m,用護幫板支撐。
4、設備起吊用符合噸位的手拉葫蘆、鋼絲繩,嚴禁使用開口鉤。
5、作業人員嚴禁站在起吊設備的正下方和設備滑落可能波及到的範圍。
6、使用單體支柱時,必須將柱頭柱尾戧在牢靠位置,並用8#鐵絲捆綁牢固,防止滑脫傷人。
7、作業時,必須有一名駐隊安全員或隊幹在現場協調指揮。
三、前部刮板輸送機檢修安全措施
更換機頭、機尾電機、減速器及處理其它事故時的安全技術措施:
1、將機組停放在距機頭、機尾20m範圍以外,摘掉滾筒離合器,切斷電源。
2、閉鎖溜子機頭、機尾、轉載機電源,掛“停電牌”並有專人看護。
3、對機頭、機尾5組支架進行複升,確保初撐力,前梁接頂嚴密,端麵距不超規定,作業中嚴禁操作支架。
4、作業地點用長3.0m板梁對機頭、機尾5架煤壁進行背幫,板梁間距0.5m,用護幫板支撐。
5、檢查端頭、超前頂板支護情況,發現問題及時處理,管理好端頭三角區。
6、設備起吊用符合噸位的手拉葫蘆、鋼絲繩懸掛、捆綁在安全、牢靠的位置,嚴禁使用開口鉤。
7、作業人員嚴禁站在起吊設備的正下方和設備滑落可能波及的範圍。
四、後溜檢修安全措施
1、閉鎖後部溜子、轉載機電源,掛“停電牌”並有專人看護。
2、對工作麵所有支架進行複升,確保初撐力,支架尾梁、插板護頂嚴密,並通知所有人員嚴禁操作支架。
3、人員進入後溜後,在作業地點前後5m範圍內用板梁、單體支柱對老山進行支護,確保安全後方可作業。
4、必須有一名駐隊安全員或隊幹在現場協調指揮,隨時注意頂板及老山幫變化,若有異常情況及時撤離人員。
5、在放煤過程中老山冒落大塊矸石時,人工用大錘搗碎,嚴禁放炮。
五、轉載機檢修安全措施
1、閉鎖轉載機、皮帶機、工作溜子電源,掛“停電牌”並有專人看護。
2、檢查作業地點10m範圍內頂板支護情況,發現問題及時處理。
3、更換電機、減速器時,必須支設兩架3.6m棚梁,一梁四柱。
4、起吊電機、減速器等設備時,嚴禁人員站在設備正下方和可能滑脫波及到的範圍。
5、必須有一名駐隊安全員或隊幹在現場協調指揮。
六、支架檢修安全措施
一)更換立柱
1、將機組停放在作業地點以下20m範圍外,摘掉滾筒離合器,閉鎖溜子,切斷機組電源,掛“停電牌”並有專人看護。
2、對作業地點上下5組支架進行複升,確保初撐力達標。
3、拆卸前,先用符合噸位的手拉葫蘆拴住立柱,捆綁牢靠,吊掛在支架頂梁上。
4、微落前柱(或後柱)100mm,將立柱頂銷拆掉,然後升起支架接頂,手把打在零位。
5、關閉本架進液截止閥,將前柱(或後柱)的另一根立柱液壓管拆除,用堵頭封堵。
6、打開本架進液截止閥,操作手把,使立柱上腔進液收縮立柱。
7、關閉本架進液截止閥,拔開接頭,拆除底銷,拆下立柱。
8、作業時,人員嚴禁站在立柱滑脫可能波及到的範圍。
9、安裝新立柱時,先安裝底銷,然後將液壓管接在立柱下腔,打開本架進液截止閥,升起立柱,再安裝頂銷。
10、關閉本架進液截止閥,把本架立柱液壓管接好,打開本架進液截止閥。
11、必須有一名駐隊安全員或隊幹在現場協調指揮。
二)更換支架液壓零部件時,先關閉本架進液截止閥,更換後再打開進液截止閥。
三)更換支架前梁、插板、立柱等大型部件時,必須編製專項措施。
七、皮帶輸送機檢修安全措施
閉鎖皮帶機電源,掛“停電牌”並有專人看護。
一)更換電機、減速器
1、必須施工專用錨杆進行起吊。
2、起吊時,使用符合噸位的手拉葫蘆。
3、捆綁、吊掛必須牢靠。
4、人員嚴禁站在起吊設備的正下方和滑脫可能波及到的範圍。
二)更換皮帶各種滾筒
1、把滾筒從皮帶機上拆下,用手拉葫蘆配合繩套把滾筒緩慢吊起,放到安全地點。
2、把新滾筒吊到安裝位置,用撬棍安裝好新滾筒;更換機尾滾筒時先拆卸防護攔拖出舊滾筒,安裝好新滾筒後再安裝好防護攔。
3、作業時,人員嚴禁站在起吊設備的正下方和滑脫可能波及到的範圍。
第三節:防瓦斯、煤塵、防火安全管理技術措施
綜放工作麵防瓦斯、防煤塵、防火必須製定一通三防專項措施,並遵守以下主要措施:
一、防治瓦斯安全技術措施:
1、當工作麵風流中瓦斯達1%時,必須停止使用一切電器設備;當達到1.5%時必須停止工作,撤出所有人員,切斷電源進行處理;當瓦斯濃度降到1%以下時,方可人工送電。
2、當工作麵風流中CO2濃度達到1.5%時,必須停止工作,撤出所有人員,查明原因進行處理,報礦總工程師批準進行處理。
3、由於臨時停電或其它原因,在恢複通風前,首先必須檢查瓦斯,確保停風區內瓦斯不超過1%或CO2濃度不超過1.5%,且局扇及開關地點附近10m內風流中瓦斯不超過0.5%時,方可人工啟動局扇,恢複通風。
4、工作麵發現下列異常情況時,必須停止作業,切斷電源及時彙報:
①工作麵壓力增大,幫部外鼓、噴岩、煤粉時;
②溫度異常,忽大忽小,空氣發冷發悶時;
③工作麵出現煤炮聲及瓦斯溢出聲時;
④煤層結構發生變化,層理紊亂,由硬變軟,由濕變幹時;
⑤發現有突出預兆時,要立即組織人員按避災路線撤離,撤退過程中切斷工作麵電源,把有突出征兆的地點彙報調度室。
二、防治煤塵安全技術措施
1、噴霧灑水。對工作麵產塵點進行噴霧灑水,以捕獲浮塵和濕潤積塵。
3、通風除塵:控製合理的風速,稀釋和排除作業地點浮塵,防止過量積塵。
3、淨化風流:在含塵空氣流經的巷道設置水幕設備,減少浮塵。
4、清除積塵:必須及時清除巷道中的浮煤,清掃或衝洗沉積煤塵。
5、在特殊情況下需要放炮時,使用水炮泥封堵炮眼,利用氣化淨塵。
三、防火安全技術措施
1、在皮帶機頭、泵站、油脂庫、設備列車各配備2台滅火器、1個容積不小於0.2m3的沙箱、長度不小於20m的消防軟管,一把鐵鍬。
2、由於5#煤層是自燃煤層,因此需要對煤炭自燃進行早期預測預報,防止發生重大火災事故,5-105綜放工作麵早期預測預報方法有3種:
1)現場人工檢測。工作麵設專職瓦檢員並隨身攜帶CO檢測儀,在檢測瓦斯的同時,對工作麵、回風巷及上隅角的CO、瓦斯進行檢測,並定時彙報。
2)在工作麵安設3個束管監測點,上隅角設置一個、工作麵設置一個、回風流設置一個,對工作麵的CO、CO2、CH4、C2H2等8種氣體濃度變化情況進行連續監測。
3)人工取樣色譜分析。定期在工作麵回風巷、上隅角取樣,進行色譜化驗分析,分析內容包括CO、CO2、CH4、C2H2、C2H4、O2等。若發現有異常情況時,如出現CO並呈上升趨勢時,可判斷有高溫點發生,就要每班監測,並采取封堵下隅角、均壓通風、往上隅角導風等措施。
4)在正巷安設1趟φ89mm注氮管路。發現有可能發生火災的隱患後及時進行注氮。
3、回采工作麵結束後,一個月內封閉采空區,分別在正副兩巷巷口處施工防火牆。
第四節 :防治水安全技術措施
1、回采期間應加強湧水量監測,如遇湧水量突然增大,超過預計最大湧水量時,應立即停止生產,加強工作麵排水,並通知調度室,如果水量持續增大,應立即組織人員撤離。
2、加強工作麵水文地質資料的收集,對收集資料進行分析,並提供給相關領導及科室,以便指導生產。
3、加強工作麵排水係統管理,排水設備備用到位,並明確專人負責,對設備不定期檢查及維護,對工作麵水倉定期進行清倉,確保水倉有效倉容。
4、在雨季汛期,加強地麵檢查及井下湧水量變化情況,並建立台賬及時填寫。
5、由地測科每月進行不少於三次的湧水量觀測,並做好記錄,出現異常情況及時彙報調度室及有關領導。
6、其它執行《煤礦01manbetx 》及《防治水管理規定》中的有關規定。
第五節:其它安全技術措施
一、軌道運輸安全技術措施:
1、絞車司機必須持證上崗,嚴禁無證人員開絞車。
2、責任區域範圍內的所有絞車實行掛牌製度,檢修班電工負責電器部分的檢查和檢修;運輸工負責對所有絞車的完好、絞車固定、鋼絲繩及所有安全設施進行檢查,發現隱患及時處理。
3、絞車司機、掛鉤工嚴格按照01manbetx 、崗位責任製作業,開車前與把鉤工進行信號聯係,回信號後方可啟動絞車。
4、絞車運行期間,必須有專人在各個岔口放警戒,嚴格執行“行車不行人,行人不行車”製度。
5、在操作過程中,絞車司機一定要集中精力,觀察運行狀況、鋼絲繩在滾筒上的纏繞情況,發現問題立即停止作業進行處理。
6、要正確使用各種擋車設施。
7、行人不準跨越運行中的鋼絲繩,如工作需要跨越,一定等車停穩,經把鉤工同意後方可跨越。
8、在斜巷中間停車卸料時,車後要打上擋道器,同時要有可靠的聯絡方式與絞車司機聯絡。
9、調度絞車不能當作回柱絞車使用。
10、電動機在不啟動的情況下不得鬆閘下放重物。
11、操作小絞車時,司機必須在護身板後操作,嚴禁在絞車側麵或滾筒前麵操作,嚴禁一手開車,一手處理繩。
12、嚴禁超掛、超載,嚴禁蹬鉤、扒車。
13、車輛掉道時,必須使用手拉葫蘆、起道器等工具進行人工上道,嚴禁使用絞車強行上道。
14、所有絞車必須執行“停車停電”製度,司機在離開崗位時,必須閉鎖開關。
15、平巷人力推車時執行:
①1次隻準推1輛車。嚴禁在礦車兩側推車。同向推車的間距在軌道坡度小於或等於5‰時,不得小於10m;坡度大於5‰時,不得小於30m。
②推車時必須時刻注意前方。在開始推車、停車、掉道、發現前方有人或有障礙物,從坡度較大的地方向下推車以及接近道岔、彎道、巷道口、風門、硐室出口時,推車人必須及時發出警號。
③巷道坡度大於7‰時,嚴禁人力推車。
二、裝、卸車安全技術措施:
1、裝卸料時,所有人員口號必須一致,防止擠手、砸腳;單人抬重物必須看好腳下周圍環境。
2、較大設備在裝車時要注意前、後、左、右均勻,不得偏重、超高,防止在運輸過程中由於偏重,造成礦車運行失穩、掉道。裝車後捆綁結實牢靠,並仔細進行檢查,確保無問題後準予掛鉤。
3、使用平板車裝車時,捆綁鋼絲繩直徑不得小於Ø18.5mm,捆綁時縱、橫方向都不得小於兩道,並用專用絞捆或2寸管子攔腰絞實,然後用8#鐵絲將絞捆或管子與鋼絲繩上牢固,並仔細逐一進行檢查。
4、捆綁時必須抓緊絞棍,以防絞棍反彈回來傷人。對易滑動部位要用雙股8#鐵絲對設備進行定位捆綁。
5、裝運工具、材料、單體液壓支柱或其它物體時,必須用鋼絲繩封車,封車一般不少於兩道,封車必須牢固可靠。
6、裝卸物體時必須在支護完好的地點作業。
7、平巷人力推車時執行:
①1次隻準推1輛車。嚴禁在礦車兩側推車。同向推車的間距在軌道坡度小於或等於5‰時,不得小於10m;坡度大於5‰時,不得小於30m。
②推車時必須時刻注意前方。在開始推車、停車、掉道、發現前方有人或有障礙物,從坡度較大的地方向下推車以及接近道岔、彎道、巷道口、風門、硐室出口時,推車人必須及時發出警號。
③巷道坡度大於7‰時,嚴禁人力推車。
三、起吊安全技術措施:
1、起吊大件設備時,起吊錨索、錨杆必須是另行施工的專用錨索、錨杆,嚴禁使用其它錨索、錨杆代替。
2、起吊過程中,要由專人對起吊工具、用具、起吊時連接處、受力處進行嚴密監視,發現問題立即停止作業進行處理。
3、起吊過程中,無關人員嚴禁靠近起吊設備,嚴禁在起吊設備周圍5m進行其它作業。
4、起吊時,必須確保人員站位安全,且由專人嚴密監視設備起吊後的重力傾斜方向,確保人員安全。
5、設備起吊後,嚴禁人員站在設備下方或將手或腳伸到設備下方,若要在設備下方進行其它作業時,必須用道木墊實,防止重物突然掉落傷人。
6、起吊、拖拉設備時要選擇符合要求的起吊、拖運工具和索具。
7、用導鏈起吊重物時,其噸位必須大於重物重量的1.5倍,且嚴禁摘掉導鏈自帶的導向鉤。起吊時,要先試吊高度100—200mm,無誤後再起吊。
8、起吊大件時,所用的多台導鏈的受力必須均勻。
8、設備在起吊過程中,如遇特殊情況需要停止作業進行處理時,則在設備下方必須用道木墊實,或將設備重新放置在底板上。
9、對重心高的設備,應采取防搖動或傾倒的措施後,方可拆除起重機械或索具。
四、設備列車移設安全技術措施:
1、移動變電站前,派專職電工將斷路開關停電閉鎖掛牌並有專人看管。
2、派專人檢查各節車箱之間的連接裝置及沿途的電纜管線等,清除障礙物,並將設備車全部停電,確保無隱患後方可下達拉移命令。
3、拉移時要由機電隊長或機電班組長統一指揮,各相關崗點人員必須持證上崗,分工合理。
4、移設過程中,嚴禁人員站在1#、4#、7#、11#車箱的兩側。
5、移設時,必須由專人觀察電纜的富餘情況,防止將電纜接頭從接線盒內拉出。
6、列車移動較困難或不動時,不得反複操作手把強行移設,應停止作業進行檢查,問題處理後方可繼續作業。
7、遇巷道頂板有淋水時,電氣設備上方應安設防淋水裝置。
8、移動完畢後,將電纜管線等重新吊掛整齊,重新接好各設備接地極。
五、爆破安全技術措施:
1、所有電器設備必須完好,無失爆。
2、嚴格執行《火工品管理措施》中的規章製度。
3、放炮員必須由專職爆破工擔任。
4、爆破作業嚴格執行“一炮三檢”、“三人連鎖”製度。
5、上、下隅角放炮時,放炮警戒距離岩巷、半煤岩巷不得小於100m;煤巷不得小於75m;如遇拐彎地點放炮時,放炮點距拐彎處≥30m時,可在拐彎後20m處放設警戒,若放炮點距拐彎處小於30m時,嚴格執行岩巷、半煤岩巷或煤巷的直線距離放設警戒;長壁回采工作麵警戒距離不得小於20m。
6、爆破前,班組長必須親自安排專人在可能進入爆破地點的所有通路上布置警戒。
7、爆破工必須最後離開爆破地點,並在警戒線外的安全地點起爆。
8、爆破前,必須保護好爆破地點20m範圍內的電纜管線、機電設備、支架、單體柱等,采煤機停到距爆破地點20m範圍外。
9、爆破前,爆破地點附近20m內風流中瓦斯達到1.0%不能放炮。
10、放炮前後,對放炮地點20m範圍內必須灑水滅塵,放炮必須使用水炮泥。
11、火藥、電雷管必須分別存放在專用的材料箱內,並上鎖。
12、當班剩餘的炸藥、雷管下班時必須交回炸藥庫,嚴禁丟失火工品。
13、工作麵爆破工作必須由駐隊安全員、班組長現場指揮進行。
六、支護材料回收安全技術措施:
1、拆卸墊片、鋼板時,嚴禁人員站在空頂下或可能片幫、冒頂的地段作業。
2、回收過程中,必須有專人觀察頂、幫情況,發現有異常情況立即撤人,根據現場情況采取措施進行處理。
3、若頂板或煤幫不好時,根據現場實際情況,對部分支護材料進行回收即可。
4、撿掉入轉載機或皮帶上的支護材料時,必須停止設備的運轉。
5、回收出的支護材料應及時裝車出井交供應科,不得在巷道內或上、下端頭存放。
七、防爆柴油機膠輪車使用安全技術措施:
1、膠輪車司機必須經過理論培訓、實踐操作,經相關部門考核合格後,方可持證上崗。
2、司機作業時必須遵照《操作規程》作業,並落實安全生產責任製。
3、司機每班操作時,必須攜帶便攜式瓦檢儀。
4、防爆柴油機膠輪車用於坡度不大於14°的順槽巷道運輸作業。機車運行巷道區域內必須安裝照明。
5、車輛的製動距離不大於8m,並且每年由廠家或礦有關部門至少測定一次,並符合操作說明書的要求。
6、當瓦斯濃度超標時(達到1%),應立即熄火停機,查明原因,待有害氣體不超限時(≤1%),方可開車運行。
7、當班安全員必須正確執行調度指令,裝載點和卸載點的警戒人員必須通過電話聯係保證警戒的放設可靠。
8、車輛停靠:車輛必須停靠在巷道的平段內,如運輸途中須要停車時,必須製動鎖車、熄火、亮燈,嚴禁中途在斜巷段停車。
9、開車前必須仔細觀察車體兩旁,前後無人時,方可鳴笛前行。沒有特殊情況,司機不準離開駕駛室,不準熄火。
10、車輛經過巷道硐室、巷道岔口、噪聲較大的地點時,必須慢行、鳴笛,提前做好路況觀察,發現異常情況必須及時停車。
11、隊組管理人員要注意定時檢查5-105工作麵正、副巷的支護情況,出現網包、漏頂、巷道回縮量增大、礦壓增大或支護損壞等安全隱患時,要及時彙報礦調度室、生產科、安全科,並停止膠輪車運行,采取措施進行處理。
12、膠輪車在井下運行速度不得超過30km/h,嚴禁超速行駛。
13、車輛在行駛過程中必須前有照明,後有紅尾燈,嚴禁在沒有照明、紅尾燈的情況下啟動車輛。
14、開車前必須按響喇叭,提醒其他人員,嚴禁喇叭末鳴的情況下就啟動車輛。
15、膠輪車通過巷道的安全距離:距兩側附著物突出部分不得少於0.5m,或低於0.5m時,車輛運行速度不得超過10 km/h,距頂板吊掛物突出部分不得少於0.3m。
17、上車後任何人不得將身體的任何部位伸出車廂外,未發出開車信號或車未停穩時,嚴禁隨意打開車廂門上下人員。
18、乘坐膠輪車時,隨身攜帶的工具,必須放在腳下或采取安全措施,尤其是帶尖、帶刺的工具,嚴禁在身體的任何位置攜帶。
19、超長工具,嚴禁放在車內和隨車行駛,應由專人步行帶到工作地點。
20、膠輪車運行區域內嚴格執行“行人不行車,行車不行人”的管理製度。
21、其它方麵參照我礦製定的《膠輪車安全運行管理製度》、《防爆柴油機膠輪車燃油使用規定》和《防爆柴油機膠輪車使用管理考核規定》及《煤礦01manbetx 》等管理製度。
八、單軌吊使用安全技術措施:
㈠、開車前的準備:
1、檢查各機械轉動部位的潤滑情況,各承載輪、驅動輪及軸承有無損壞、各部位機械連接銷是否完好,不完好不能運行。
2、檢查各馬達、驅動輪及製動閘皮的磨損情況,磨損超限時應及時更換,否則司機不得啟動機車。
3、檢查單軌吊各種指示儀表(加緊壓力表、製動壓力表、係統壓力表)及電氣設備是否正常。
4、檢查各種液壓管路,電器控製線路有無損壞、螺栓有無鬆動、變形,液壓快速接頭是否漏液等。如有問題,先處理再運行。
5、檢查機車喇叭等通訊設施是否完好,如有問題嚴禁運行。
㈡、起吊物料:
1、使用機車專用集裝箱起吊時,集裝箱吊掛牢固,長物料使用專用吊裝鏈或繩套吊裝、捆綁物料必須牢靠、平穩起吊。起吊物件距地麵100mm以上。
2、嚴禁超高(1.70m)、超寬(1.4m)、超長(5m)、超重(16t)以上的物料運輸;
3、起吊物料必須使起吊梁載荷均勻,並且高低水平一致。
4、起吊載荷要符合起吊馬達噸位要求,嚴禁超載起吊。
5、起吊大型設備必須懸掛專用起吊鉤頭,吊運時必須吊掛牢固,承載起吊臂必須均勻分配。起吊大件設備不得超高、超寬,離地麵高度大於100mm,起吊後物料底麵與巷道底板平行、運行速度控製在1.2m/s內。
6、卸放物料時,周圍不得有閑雜人員;所卸物料必須緩慢放下,防止傾倒傷人、損壞物料。
㈢、運行:
1、單軌吊司機必須經過專門技術培訓,經考試合格,持有效合格證上崗作業。主司機在前進方向駕駛機車,負責觀察機車進行情況,防止物料碰撞造成故障。
2、操作時,司機保持正常自然姿勢,坐在座位上,目視前方,注意觀察軌道、道岔及軌道聯接情況,手握控製操作手把,嚴禁將頭或身體探出車外。
3、開車時先用鳴笛聯係開車準備情況,打開機車前燈和尾燈,用電笛鳴號發出開車警號:一聲停車,兩聲開車,長鳴急停。
4、操作手把時,司機應注意觀察駕駛室內係統壓力表的指示,確認指示正常。
5、機車過彎道、硐室、交岔點等特殊地點時,應提前30m減速運行(並在該處超前50m設置警示牌或者紅綠燈),速度限製在中低速(經驗速度0.3m/t),並間有規律隔鳴笛示警,副司機必須下地站立在安全位置跟車指揮。
6、在機車運行時,必須將起吊梁上的工作鏈收回,以防機車運行時擺動撞擊巷道內的設施造成事故。
7、司機不得擅自離開工作崗位,嚴禁在機車行駛中或尚未停穩車時離開司機室。司機暫時離開機車前,必須關閉控製電路,拔出鑰匙。
8、機車運行期間,必須嚴格執行“行人不行車,行車不行人”製度。遇人員行走時,機車必須減速鳴笛,確定行人處於安全位置(躲入硐室或聯巷內),方可向前低速運行,嚴禁機車運行及人員從機車下通過。遇人員行至巷道無躲避硐室處,必須提前停車,先讓行人安全通過後再運行。
9、機車在直巷道正常運行期間,速度控製在1.2m/s,爬坡段速度控製在0.6m/s。
10、機車在平巷正常停車時,操作主令手柄減速停車,盡量避免在斜坡段或段停車。
11、緊急情況,應按下急停按鈕停車,非緊急情況下,嚴禁使用緊急製動停車。
㈣、人員運載安全技術措施:
1、行車前,必須先檢查人行車的連接裝置、吊掛裝置、製動係統及車體安全的可靠程度,確保無問題後方可開車。
2、人員運輸必須有押車工,司機開車前必須得到押車工的準確指令,否則不準開車。
3、押車工坐在人行車尾部外側第一個座位上,通過觀察窗隨時觀察運行前方情況,用觀察窗處的電笛開關打信號與司機聯係。
4、司機與押車工采用機車電笛作為行車、停車信號。
5、乘車人員坐穩後,押車工通知司機可以行車,當司機聽到可以行車的信號,回複信號並鳴笛後方可運行機車。
6、到達目的地後,押車工用電笛告知司機停車,當機車停穩後,押車工才能通知乘車人員下車。
7、當押車工發現有異常情況無法繼續前行時,要立即發出緊急停車信號。
8、押車工負責維持乘人秩序,乘車人員必須在指定的候車區域內乘車,機車未停穩時,嚴禁人員走出候車區域。
9、人車每排乘坐兩人,不得超員乘車,押車工負責清點人數。
10、乘車人員在乘坐單軌吊人行車時,不得攜帶超長、超重、利器等物品上車。身體不得探出車外。
11、人員要在車輛停穩後先下後上。
12、嚴禁人員和物料混合運輸。
九、其它安全技術措施:
1、嚴格執行敲幫問頂製度和先支後回原則,嚴禁空頂作業。
2、隊組要加強本工作麵的礦壓觀測工作,掌握工作麵頂板活動規律,正確指導生產。
3、嚴格執行交接班製度。進入工作麵前,班組長、驗收員首先檢查工作麵頂板、設備及安全設施,發現隱患及時處理,否則職工有權製止作業,杜絕帶隱患開工。各崗點按照設備完好要求進行交接班,交班人員必須向接班人員詳細交接設備運轉情況。
4、兩端頭切頂線處懸掛醒目的“嚴禁入內”標誌牌,所有人員嚴禁進入切頂線以裏作業。
5、要有專人經常檢查兩巷支護情況,發現支架及巷道變形嚴重,必須及時采取加強支護措施。
6、容易碰到的外露的機械轉動部位及溜煤眼周圍必須安設可靠的防護欄。
7、在高空作業時,必須搭設工作平台,並係好保險繩。
8、人員在機道作業時,必須停止采煤機並閉鎖工作麵刮板輸送機,嚴格執行敲幫問頂製度,並有專人監護頂板,以防發生傷人事故。
9、獨自作業工種,如開泵工、文明衛生清潔工、防塵工等人員要熟悉作業地點的安全注意事項,做好自主保安,嚴禁從事超出自己工作範圍以外的工作,當發現解決不了的問題或隱患時,及時向管理人員彙報,另行采取措施。
10、任何進入作業場所的人員,都應先觀察好作業周圍的環境,確保安全後再作業。
11、在人員經常跨越的運輸設備上(包括轉載機和帶式輸送機)要安設牢固的行人過橋,兩側扶手必須安全可靠,並有專人維護。
12、作業人員需在皮帶上工作時,必須將皮帶開關閉鎖、掛停電牌並有專人看管。
13、各部運輸設備在停工前必須拉空,以防重載啟動造成事故。
14、前、後溜運行時,若出現大塊矸石卡鏈,造成溜子運行較困難或無法運行時,不得用放炮的方法處理,必須用風鎬等工具進行人工處理。
15、現場作業人員發現隱患必須及時處理,若處理不了應及時彙報當班管理人員,另行采取措施。
16、工作麵過斷層、陷落柱等特殊地質構造確需爆破時,編製專項措施並經審批後嚴格執行。
17、工作麵過斷層、無炭柱等地質構造時,另行編製專項措施。
18、在兩巷超高段及工作麵冒頂後需構頂時,要編製專項安全技術措施。
19、其它未盡事宜嚴格執行《煤礦01manbetx 》、《煤礦工人技術操作規程》、《機電設備操作規程》、《崗位作業標準》及其它方麵的有關規定。
第六節:避災措施及避災路線
一、瓦斯、煤塵爆炸及火災避災措施
1、最先發現火災的人員,應盡量弄清火災的性質,地點和範圍,並迅速報告礦調度和有關領導。如果火勢不大,並確認非電氣著火,應立即用滅火器、水和砂子等直接滅火。若是電氣設備著火,則應首先切斷電源,然後直接滅火。在切斷電源前,隻準使用不導電的滅火器進行滅火。如果火勢較大,無法直接滅火,則應組織人員迅速按避災路線撤離。
2、最先聽到爆炸聲,嗅到爆炸味,或發現瓦斯燃燒的人員應盡量弄清情況,有明火的盡量撲滅火源。不能及時撲滅的應立即報告調度室和有關領導並迅速撤離災區。
3、撤退一般原則:當發生瓦斯、煤塵及火災爆炸事故時,位於事故區進風側人員應迎風退出,位於回風側人員,應迅速佩戴自救器,通過附近風門應盡快進入新鮮風流中,如果回風路線較長,可能遇到爆炸波或火焰的威脅時,則應臥倒或潛伏於水溝中,以減輕有毒氣體的侵蝕和火焰燒傷。當遇到通路冒頂阻塞,被高溫火區隔離,有毒氣體濃度大而無法撤退時,應利用硐室或獨頭巷道作為避難硐室等待救援。
二、水災避災措施
當工作麵發生透水時,應立即按照防突水預案,由跟班隊幹或當班駐隊安全員立即向調度室彙報井下突水情況。若水勢較大時,應迅速組織搶救,盡可能就地取材,堵住出水點,防止事故擴大。如果水勢較猛無法搶救,則應組織人員迅速按避災路線撤往安全地點。萬一未能及時撤退而被堵在上山獨頭巷時,被困人員應保持鎮靜,避免體力過度消耗,等待救援。
三、發生瓦斯、煤塵爆炸及火災時避災路線
5-105工作麵→5-1051巷→5-1051行人聯巷→行人暗斜井→910行人巷→行人斜井→地麵
四、發生水災時避災路線
5-105工作麵→5-1052巷→三車場→五聯巷→行人暗斜井→910行人巷→行人斜井→地麵
注:避災路線圖見附圖21
